新约简介及综览法
这三章导言部分,是预备读者进行新约书卷的综览研读。第一章浏览由神赐给我们的新约圣经那吸引人的故事。第二章描述新约的背景:历史、宗教、政治、自然环境。第三章则向读者介绍综览的方法(综览法),提供个人研读新约圣经的工具。
第一章 新约成书的历史
新约圣经的每一页都记载了神最后向人晓谕的话语,故此极其重要和宝贵。本章旨在介绍新约圣经的特点,以及它编集成书的历史,让读者更加认识新约圣经的价值;并且希望读者愈领悟新约圣经的宝贵,就愈懂得使用它。
在旧约时代,神借着先知和天使局部启示了自己;而他的独生子耶稣,却最终而完全地把他彰显出来。“神既在古时藉着众先知多次多方地晓谕列祖,就在这末世藉着他儿子晓谕我们。”(来1:1-2上)请看图表1.1“昔日与现今的启示”如何将新旧约时代作一比较。
主耶稣把我们的罪洗净后,“就坐在高天至大者的右边”,因为他已为赎世人的罪而代死(来1:3;参约19:30)。神的启示就此终结,而新约圣经正是记载神这位独生子的事迹和启示。
虽然新约圣经是神最后的自我启示,但这并不等于旧约圣经是过时的。新约圣经并非为了取代旧约圣经而写成;相反地,它是接续旧约圣经的,承袭旧约圣经的应许,是从旧约的种子里结出之果实,也是旧约山岭的顶峰。没有旧约圣经,基督的事工便成为难解之谜,叫人摸不着头脑。例如耶稣所讲的话:“我奉差遣,不过是到以色列家迷失的羊那里去”(太15:24),便需要借助旧约圣经来解释。所以,熟悉旧约圣经便能打好基础,作为研读新约圣经的最佳准备。
新约圣经既是神最终的启示,自然记载了旧约预言的实现、基督在世的言行、基督教会的诞生及成长、末日的预言,以及基督教信仰的内容与阐释。每一个热心的信徒,都愿意多花时间研读神记载于新约圣经里的话语。

新约作者还在执笔苦干时,他们中间已流行一本“圣经”。这本神的书通常被称为“经”(如太21:42),我们今日却称之为“旧约”,是耶稣和使徒们唯一的“圣经”。在基督升天后的数十年内,圣灵开始默示蒙召的圣徒撰写书信,并且记载史实,最后把它们编集起来,成为现今的新约圣经。
可是,当我们今天翻开新约圣经时,我们不期然会问,这中文译本究竟与原稿相差多远。这问题涉及新约圣经从神的默示(公元1世纪)起,流传至今(20世纪)的历史过程。这个过程充满令人振奋的神迹,包括原稿的流传、正典的编成,以及各译本的翻译等各个阶段;而整个历史过程是始于神的启示。
1. 启示
启示就是神向人晓谕他的真理。没有启示,人便无法认识神。启示(apocalypses)可直译为“揭开”或“把幕拉开”。
未有圣经以前,神透过人的良知和自然界(普遍启示),甚至直接与人交谈(特殊启示),来启示自己。[1]但无论如何,人需要一种永久的、清楚的、又可把大量启示的真理保留下来的启示方法。因此,神选择了文字,使世世代代的人都可以研读,学习,并且把神启示的真理应用出来。正如艾基新(Gleason Ancher)所言:
如果真的有神,而他又关心我们的得救,那么除了神直接向每一世代的每一个人启示外,就只有一种途径是神可以将他的真理晓谕我们的。那便是借着文字记录,正如我们的圣经。[2]
还记得先前我们读过那一句满有能力的话吗?希伯来书1章1至3节说:“神……藉着他儿子晓谕我们。”神的独生子就是神活生生的道,而圣经就是有关这位独生子的文字记载。
2. 默示
全本圣经,包括新约和旧约,都是圣灵亲自默示所写成的。由此引出两个极其重要的问题:第一,圣经作者如何知道神要他们写什么?第二,他们所写的是否绝对无误?对于那使圣经得以写成的超自然默示过程,我们是无法解释的。保罗叙述这个过程为神吹气;(请读提后3:16,其中“默示”一词的希腊原文theopneustia可直译为“神吹气”。)彼得则认为圣经作者是受圣灵驾驭和引导的。(彼后1:21说:“人被圣灵感动,说出神的话来。”)上述及其他许多经文都向我们保证,圣经作者是绝对无误地把神向人启示的真理表达出来。圣经原稿中的一字一句,不但是绝对无误,更是真理的最高权威。无论在历史、科学或属灵真理上,圣经原稿的每一部分都同样准确可靠。我们研读圣经时,若不相信圣经是正确无误,就很容易因着种种令人困扰的疑问而耿耿于怀,难以明白神的真理。
正如先前所说,当新约作者写作他们的稿本时,唯一一本已被完整编成的“经”,就只有旧约圣经。[3]或许我们会问:新约作者是否预先知道自己的著作最后会成为神话语的一部分?这个问题很重要,因为不是所有作品都被编入新约圣经里。[4]虽然我们不知道他们在写作时能察觉得到多少圣灵的默示和引导,但有一点可以肯定,就是他们清楚知道自己正记载神的真理(林前14:37),犹如他们正公开传讲神大喜的信息一样(加1:11-12)。姑勿论他们当时对自己从默示而写成的稿本有何看法,其中的真理仍是屹立不倒,建基于圣经自辩其本身来源的宣称上:所有经文都是神所默示,是蒙拣选的作者在圣灵引导下写成的。至于在这些默示而成的著作中,哪几卷被编成为新约圣经,我们将在定典过程的部分详细讨论。
3. 原稿
新约圣经的二十七卷书,是由八至九位作者历经大约五十年的时间写成的(约公元45-95年)。除了一些字句外,全书均用当时在地中海一带通用的“通用希腊文”(Koine Greek)写成。[5]因着这种普及的语言,世界各地许多人都能阅读它。
大部分原稿都写在蒲草纸上。(部分原稿则写在兽皮上,如羊皮或山羊皮。)一张蒲草纸通常长约二十五厘米,人们爱把多张蒲草纸连成长长的卷轴,方便阅读。[6](以书页装订而成的抄本或书册,要到公元2、3世纪才出现。)圣经内文是用笔和墨由上至下记载下来,而字句或段落之间是没有留空、亦没有标点的。章节的划分,也不过是许多世纪以后才加上去的。
新约圣经里的书信主要是写给个人(如提前1:1-2)、教会(如帖前1:1)或一群信徒(如彼前1:1-2)。此外,路加写了一卷福音书和一卷历史书,与他的朋友提阿非罗分享他从神而来的信息(徒1:1),其他三卷福音书也极可能是为了与个人或教会分享而写的。[7]
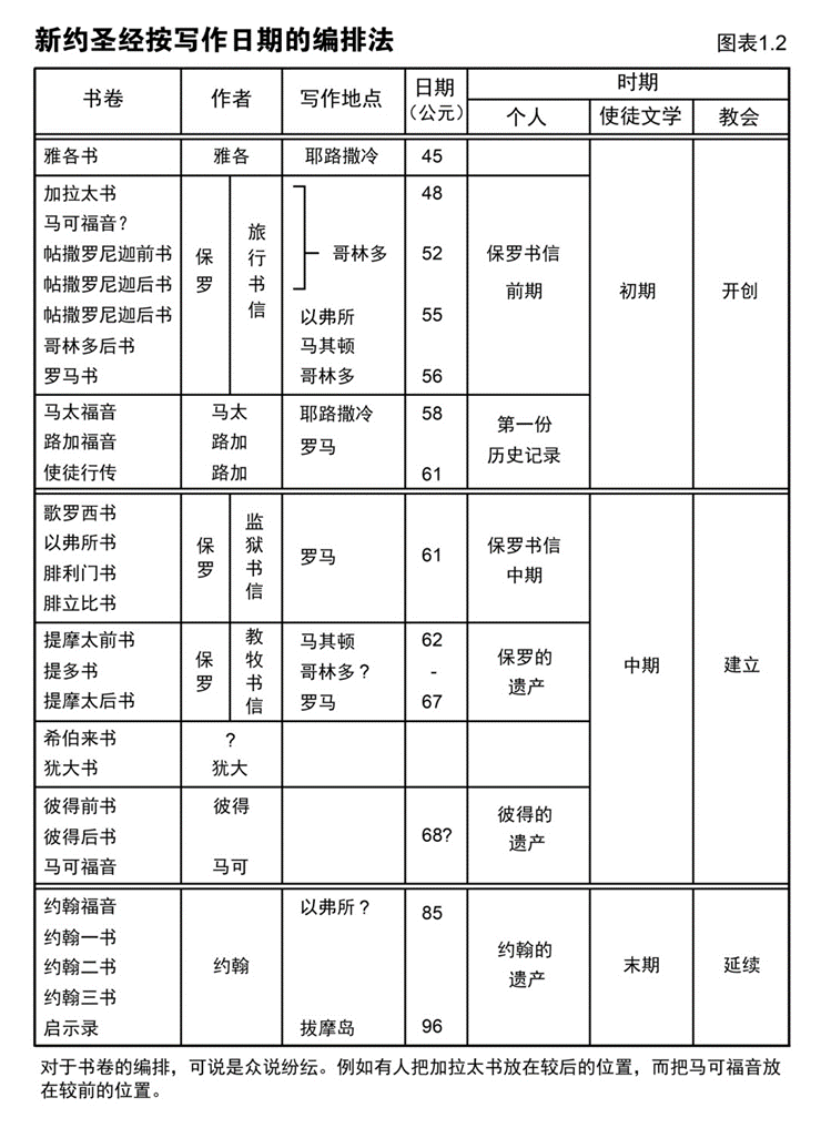
新约圣经的次序并非按各书的写作日期编定。若根据写作日期的先后来编排,新约各书卷的次序可能跟图表1.2所列的一样。[8]请细读图表1.2,尝试想象在公元1世纪末、当神默示的著作开始在各处流传时,圣徒们益发热心的情况。并请根据图表1.1提供的资料,回答以下问题:
① 新约圣经中,哪一卷是最早写成的?哪一卷是最后写成的?这两卷书相隔多少年?
② 请留意四卷福音书的写作日期。[9]最早写成的并非福音书,其中一个原因是福音书的许多内容,如主耶稣的话,早已被人口传相授,并清楚地牢记在心。

③ 请留意使徒文学的三个时期。每个时期约有多久?在中期和末期之间夹着十五年的“沉寂时期”,而耶路撒冷则于公元70年被毁;请问二者有什么关联?
④ 我们用哪三个名称(代表了三个主要时期)去划分每一卷书对地方教会的影响?在各项事工里又包括了什么?
⑤ 请注意保罗的三个写作时期,并查看他每个时期的著作。
⑥ 马可福音被称为彼得的遗产,因为其中关于主耶稣一生的事迹,主要是从使徒彼得那里得来的。
⑦ 请细心观察约翰不同种类的著述(福音书、书信、异象)。
⑧ 雅各书强调信徒在生活上的好行为。为什么这是第一个以笔传方式传与神子民的信息?
⑨ 我们可在哪一方面合乎逻辑地称启示录为写给教会的最后一卷信息?
4. 流传
流传是指圣经在历代以来借着手抄或机印得以广传下去的过程。只有当抄本传到他的百姓手中,神才让新约原稿逐渐失传。[10]
在公元15世纪中叶以前,古滕堡(Gutenberg)尚未发明活字印刷术,新约圣经的复本多由文士抄写。当然,文士在抄写过程中难免出错;[11]但时至今日,神仍保守经文在教义上无误。现存数以千计希腊文及其他语言的新约抄本,足以证明新约圣经是纯全可靠的。华菲德(Benjamin B. Warfield)认为新约圣经的纯全性是无与伦比的:
抄写新约圣经时,文士都小心翼翼,而这份谨慎无疑是从他们尊崇自己所做的圣工而来;同时,这也是神的保守,使教会世世代代都能把经文准确地流传下去。正因为这样……新约圣经虽然不断流传,被广泛使用,它仍是芸芸古籍中最纯全可靠的。[12]
所以,你大可放心,你手上的新约圣经,是完全可信赖的译本,准确地复述了神在1世纪默示的原稿。神就是作者,借着默示写了一本完全无误的书;神也是看护者,确保经文在流传的过程中,教义仍毫不偏差。
5. 定典过程
定典就是鉴定某一著作为圣经的一部分。单有神默示圣经每一卷书的内容还不足够,神也赐给他百姓[13]属灵的鉴察力,使他们从众多著作中分辨哪些是神所默示、满有权柄的。[14]在圣灵的引导下,他们知道哪些伪作应摒诸门外,哪些真稿应列入正典。这个过程长达数百年。虽然其中许多细节已模糊不清,但神超然的手显然在人群中作工,把他默示的著作纳入正典,其他的却摒弃不用。
(1)新约书卷的次序
新约圣经的正典,就是一系列全由神默示而写成的新约书卷。尽管新约圣经最后一卷书是在公元100年写成,但接着的两百多年里,人们仍不住追查其中一些书卷,例如约翰三书,是否由神所默示。直至公元4世纪末,新约正典的十七卷才被确立。

新约圣经中有五卷是以历史为主,有二十一卷是书信,而最后一卷是启示文学(异象的启示)。各卷书在圣经中的次序如下:
历史——马太福音、马可福音、路加福音、约翰福音、使徒行传
书信——罗马书、哥林多前后书、加拉太书、以弗所书、腓立比书、歌罗西书、帖撒罗尼迦前后书、提摩太前后书、提多书、腓利门书、希伯来书、雅各书、彼得前后书、约翰一二三书、犹大书
异象——启示录
虽然我们并不知道上述的次序是由谁人排列,或是如何编排,但以上所列大部分书卷的位置均恰当,皆有合理的解释。[15]请参阅图表1.3,并注意下列各点:
① 教义须以事实为根据,所以历史书(四福音和使徒行传)排在以阐述教义为主的书信之前。
② 启示录排在最后,因为它的内容以末世为主。
③马太福音的对象既是犹太人,自然排在新约圣经之首,作为新旧两约的桥梁。
④约翰福音不但能引发许多的诠释和深思,且因它于1世纪末成书,故编为四福音的末卷。
⑤使徒行传既是福音书的延续和实践,证明基督的言行都是真实有效,编排于四福音之后确实是理所当然的。
使徒行传不仅与福音书有着历史的关联,它与各书信也有密切的联系。请参阅图表1.4。[16]
新约书卷的比较 图表1.4
|
福音书 |
使徒行传与书信 |
启示录 |
|
过去 |
现在 |
将来 |
|
基督为先知 |
基督为祭司 |
基督为君王 |
|
背景:以色列 |
背景:教会 |
背景:普世 |
|
基督教的开创 |
基督教的基础 |
基督教的实践 |
|
引论 |
应用 |
实现 |
|
基督 |
教会 |
极峰 |
⑥ 部分新约书卷的作者都是保罗(最少有十三卷书[17]),而完成的时间也相当早(参图表1.2),所以他的作品被放在众书信之首(从罗马书到腓利门书)。
⑦ 保罗书信在正典的编排次序上有不同的解释。[18]前九卷(罗马书至帖撒罗尼迦后书)是对教会写的,后四卷(提摩太前书至腓利门书)则写给个人。罗马书排在首位,是论述救恩及基督徒生活的重要典籍。哥林多前后书和加拉太书归为一列,主要是针对教会的问题。以弗所书、腓立比书和歌罗西书被编在一起,因为它们都是保罗在罗马监狱里写的,焦点是放在基督徒属灵生活的进深上。帖撒罗尼迦前后书是论及主将要再来的问题,自然放在所有致教会的书信之末。
⑧ 保罗致个人的书信是他最后才写成的(参图表1.2)。在正典中,以他写给提摩太的书信为首。提摩太是保罗最亲密的同工,在重要的城市以弗所里侍奉。腓利门书是保罗最短的书信,亦是他众多作品中记载最少教义的一卷书。提多书的信息与提摩太前后书相近,所以,它紧随提摩太前后书也是理所当然。
⑨ 最后八卷书信的作者并非保罗。既然保罗被视为新约圣经的主要作者(参彼后3:15、16),其他书信自然排在保罗书信之后。此外,它们亦是最后才被教会领袖和教会会议承认为神所默示的著作,难怪它们列在新约圣经之末。
⑩ 由于希伯来书和雅各书同是写给希伯来信徒,故被编在一起。保罗若真是希伯来书的作者,希伯来书紧接在保罗书信之后,也是颇为合理的。
⑪ 最后三卷书(约翰一书、约翰三书及犹大书)均只有一章。由于这个原因,它们在早期教会里较受忽略,故被放于新约的末后。
(2)新约正典的形成
写作神默示的新约书卷是一回事,把这二十七卷书编入正典却又是神另一项超然的工作。两者都需要神全能的手在当中引领;否则神所默示的书卷可能被摒诸正典之外,而没有神默示的书卷却收罗其中。事实上,教会面对这些威胁已达数百年之久。举例说,很多人曾强烈反对把希伯来书、雅各书、彼得后书、约翰二三书、犹大书和启示录编入正典之中(上述书卷称为“引起争议的经卷”〔antilegomena〕[19])。同时,一些教会领袖又提出把一些次经[20](如《马加比一二书》、《多比传》和《传道经》)或伪经[21](如《以诺一书》、《以诺二书》、《以赛亚殉道记》和《十二族长遗训》)奉为正典。
细读图表1.5,留意新约正典如何形成,以及下列有关新约正典编订的点滴:
① 神默示的二十七卷书,是于公元45至95年写成。在这期间及之后,亦出现没有神默示的著作。
② 福音书:约翰福音成书后,四卷福音书才被正式编在一起,统称福音书(The Gospel)。
③ 使徒书信:保罗得着神的默示,把书信写成后,它们便被编在一起,统称使徒书信(The Apostle)。
④ 使徒行传:早期的教会领袖认为路加的使徒行传是连接福音书及使徒书信的中枢书卷,因为它接续福音书的记述,为我们提供了使徒保罗一生及其传道工作的历史背景。
⑤ 其他:彼得、雅各和犹大的书信,还有约翰的启示录,均被公认为满有神的权柄。
⑥ 我们不知道由什么时候起,新约圣经的二十七卷首次被编在一起,也不知道教会领袖们从何时开始接纳它们为圣经完整的下半部;但无论如何,新约正典并非一时之间便得到所有人的认可,它曾受到基督教内外人士的质疑、反对及争议。所以新约正典由公元100至400年间,才逐渐被确立下来。对于一些新约圣经,很少人会怀疑它们的神圣权威,但对于那些具争议性的典籍,教会迟迟才达成共识。
⑦ 图表1.5摘录了定典过程的一些要点。[22]请根据图表的资料,回答下列问题:(a)持异端的马西昂(Marcion,又译“马吉安”)完全拒绝接受旧约圣经,却接纳哪些新约书卷为权威之作?
(b)马西昂的观点吸引了大批追随者,这场运动在后来的数十年里从哪两方面被遏止了?[23]
(c)奥利金(Origen,又译“俄利根”)和优西比乌(Eusebius)是早期教会杰出的领袖。他们对新约圣经的二十七卷又有什么看法?
(d)公元303年,皇帝戴克里先(Emperor Diocletian)下令尽毁基督教圣经。那时新约正典已得到普遍的承认,所以逼迫反而使基督教的圣经传遍整个罗马帝国。
(e)是谁最先把新约圣经的二十七卷书定为正典?在哪一年?有哪两位神学家、以及在哪三次会议里,接纳它们为正典呢?
从4世纪中叶起,新约圣经的二十七卷书已被教会视为正典。如前所述,二十七卷书一开始便被神确立了。
我们自然会问:从人的观点看,谁能决定新约圣经的正典?我们必须留意这二十七卷书并非由任何一个人或一次教会会议产生。早期教会和新约正典都是在圣灵的引导下一起成长的。布鲁斯(F. F. Bruce)说:“我们可以相信早期的信徒是凭着从上而来更高的智慧,去鉴定哪些书卷应被接纳,哪些应被摒弃。”[24]圣灵除了默示作者写作圣经外,还赐予教会辨识的能力和指引,使之能确认哪些是圣灵默示的书卷。

6. 翻译
新约原稿是用当时在地中海一带常用的“通用希腊文”写成。假如它在以后的世纪里没有译成世界各国的文字,在布道会中决志信主的人便无法得到圣经的喂养,属灵生命无法成长,而使徒行传1章8节有关福音要传道地极的预言性命令亦不能实现。不过,由于初信者实在需要那用自己母语写成的圣经,多种圣经译本便在后来的世纪里相继出现了。这便是基督教凭口传而散播到世界各地的必然结果。
(1)古代版本
古代版本中一个重要的译本就是叙利亚译本(Syriac Bible),它传至巴勒斯坦以东各地,直到中国及印度。[25](见地图1.1)早在2世纪时,已有人翻译福音书和使徒行传。公元425年间,别西大译本(Peshitta,直译为“简化”)已成为信徒的标准版本。

拉丁文武加大译本(Latin Vulgate)是古代版本中最重要的一个,它被欧洲教会视为基督教正宗的圣经已达一千年之久。最先的译本早于2世纪的时候便在非洲出现(地图1.2),而哲罗姆(Jerome;又译“耶柔米”)则于公元383年至405年间完成他的标准版本。[26]
我们可从地图1.2看到拉丁文圣经译本翻译出来的欧洲版本,这些版本都散布图中虚线以西。请留意第一本英文圣经亦是从拉丁文版本翻译过来的。从地图1.2观察,邻近各地的其他古代版本却非按拉丁文译本翻译而成。公元数世纪繁重的翻译工作,正好证明新约圣经确是广泛地深得人心。

(2)英文圣经
当我们探索英文圣经的起源,便发觉它有着一段悠长而令人兴奋的历史。你若知道神怎样把圣经带到你的手上,你对它就更会爱不释手。以下便是这段历史的梗概。阅读时不但要认识神计划中的种种事实,还要更加珍惜古今各种的英文译本。
① 最早的译本:公元4世纪初,当拉丁文译本仍是人们通用的圣经时,基督教的信息已传入英国。随着操德语的盎格鲁人(Angles)、撒克逊人(Saxons)和朱特人(Jutes)于5世纪来到当地,英语便成为英国的新用语,英文译本的需要亦大大增加了。图表1.6列举在公元700年至1539年间一些英文圣经译本的主要部分或完整的译本。请注意英文的演进可分为三个时期:古代、中期和近代。而近代英语是由宗教改革开始,直至如今。

请留意在踏入近代英语时期的数十年内,圣经的翻译工作十分兴盛,其中包括丁道尔(WilliamTyndale)和科弗代尔(Miles Coverdale)的译本。宗教改革带来翻译工作的热潮,再加上希伯来文和希腊文圣经的抄稿重新受人关注,而且古腾堡发明了活字印刷术,更大大推动了圣经的翻译。
② 英王詹姆斯译本(King James Version):英王詹姆斯译本又名钦定本(Authorized Version;编注:以下统称英王钦定本),可算是自丁道尔开始后许多翻译工作的成果(图表1.6)。略读图表1.7,并观察它与图表1.6的关系。请注意图表1.7的四个主要译本:大圣经(Great Bible)、日内瓦圣经(Geneva Bible)、主教圣经(Bishops Bible)和英王钦定本。

日内瓦圣经不但非常流行,而且以翻译准确见称。可惜内里附有改革宗的神学观点,被英国圣公会(Church of England)否定。因此英国主教们着手修订主教圣经并在旁边加上安立甘宗(Anglican)神学观点的注释。这一圣经译本于1568年首次面世。
由于日内瓦圣经和主教圣经势不两立,而且其他译本也引致许多争议,英王詹姆斯一世便命令属下重新修订一本没有在旁边加上任何神学注释的新版本。这个译本由五十四位学者经七年时间才完成。不久,它便成为最受欢迎的英文圣经,直至今天,仍是最多人引述和背诵的译本。布鲁斯说:“凭其超越的成就,钦定本已被确立为英文圣经的正本。”[27]
③ 继英王钦定本的其他译本:现代圣经翻译约于1800年开始。“现代”两字可谓名副其实,因为这个年代还未终结。事实上,今日基督教中一项最光芒的见证,便是前所未有的圣经翻译工作。即使是世界边陲地区里不同语言和文化的民族,都有他们部分的圣经译本。在美国,为着宣教工场的急切需要,也为了把福音带给没有教会的家庭及校园中随波逐流的青年,用当代文体写成的新英文译本和意译本便大量涌现。圣经学者若要认真分析一篇与原文几乎完全相同的圣经内文(除去翻译的限制后),不同的翻译佳作可谓唾手可得,例如新美国标准圣经(New American Standard Bible)和新国际译本(New International Version)等。
修订圣经版本亦是近代的重要工作。最早完成的一本于1881年面世,称为英文修订本(English Revised Version),是从英王钦定本修订过来的。这些近代的重要事件可见于图表1.8。请根据图表上的资料,回答下列问题。
(a)英文修订本(ERV)是英国修订英王钦定本之作。引致这次修订的三个主要原因是什么?
(b)英文修订本的“姊妹作”美国标准译本(American Standard Version)是专为美国读者而编译。部分翻译工作是由美国和英国两方委员会合作完成。请问英王钦定本和美国标准译本相隔多少年?
(c)修订标准译本(Revised Standard Version)是修订美国标准译本之作。请问两者又相隔多少年?

(d)新美国标准圣经也是修订美国标准译本之作,这新修订本何时才完成编订,首次以全本出版呢?
(e)新国际译本乃一全新译本。它在哪一年以整部译本出版?
(f)图表1.8中的译本,有多少是你熟悉的呢?
总的来说,从神而来的圣经在经过好一段路才传到我们手中。但整个历史过程里最令人兴奋的部分,就是除去翻译上无可避免的限制后,“我们今天手持的圣经,与从圣经各卷书的作者手上接过的原稿,大体上并无任何的分别”。[28]
① 新约圣经和旧约圣经有何关系?
② 从神的启示开始,新约圣经经过哪几个重要阶段才临到我们?
③ 神的启示是什么?普遍启示和特殊启示有何分别?
④ 神怎样默示圣经原稿的写成?原稿又是否绝对无误?
⑤ 我们现在是否拥有部分的圣经原稿?现在的圣经古本是否每字每句均绝对准确无误?如果答案是否定的,那么我们有多大程度可相信它们能准确地代表圣经原稿?
⑥ 四福音是否是新约各书卷里最早完成的著作?以弗所书、约翰福音及罗马书,哪一卷是最后完成的?
⑦ 什么是新约正典?正典是如何编订的?
⑧ 新约正典里书卷的排列次序是否有特定的编排?如果有,请说明之。
⑨ 新约正典的二十七卷书约于何时才首次出现?
⑩ 新约圣经哪一个古代版本最为重要?
⑪ 当时出现哪些宗派上的分歧,以致另外编订英王钦定本?
⑫ 直译本和意译本有何分别?
⑬ 新美国标准译本(NASB)是根据哪一个译本编订而成?新国际译本(NIV)是否修订其他译本?
[1] 普遍启示的例子见于罗马书1章18至21节,特殊启示的例子则见于创世记3章8至19节。
[2] Gleason L. Archer, A Survey of Old Testament Introduction, p.15(艾基新著,梁洁琼译,《旧约概论》〔香港:种籽出版社〕);其中对“口述传统”(Oral tradition)作为神对人特别启示的唯一途径有精彩的论述。
[3] 新约圣经每一卷书面世后被列入正典的时间各有不同(这将在定典过程中再作讨论)。例如保罗写提摩太前书时(公元62年),路加福音(公元60年)已被列为正典。请参考提摩太前书5章18节,保罗引述申命记24章15节及路加福音10章7节时,注明是“经上”记着。
[4] 例如保罗在哥林多前书5章9节提到一封较早写给哥林多教会的信,显然它没有被列入正典内。
[5] 在原文里,作者大概有十处地方是用亚兰文写的,并加上希腊文译句(参可15:34)。
[6] 较短的书卷就只有一章,如犹大书。
[7] 这些背景资料会在每章的综览部分再详细讨论。
[8] 新约圣经写成后,通常不是立刻定为正典,因此成书的准确日期最好参照书内提到的历史事件。每卷书的写作日期将在各章的综览部分再详细讨论。
[9] 关于马太福音和马可福音的写作日期,人们各有不同意见。有些学者认为马可福音是第一卷写成的福音书。
[10] 神没有保存圣经的原稿,其中一个原因是人有物质崇拜的倾向。即使今天真有一卷圣经原稿存于世上,试问有谁能证明它是原稿呢?
[11] 就算“现代”20世纪印行的圣经,也存在印刷上的错误。
[12] Benjamin B. Warfield, An Introduction to the Textual Criticism of the New Testament, p.12.
[13] 圣经正典不是由某人、某次会议,甚或在某一时间编订的。它是神的百姓以敏锐的触觉辨析神的启示,并经过多年的收集,最后才成为新约正典的27卷书。
[14] 圣经正典建基于它的权威性上,由于每一卷书的权威性都是神所赋予的,故神就是原来的定典者。
[15] 曾有一位作者指出,新约圣经每一卷书的次序,正反映了圣经教义的渐进过程。他写道:“由于那几卷书渐趋统一,我们可期望……它们基于内在的吻合,在整体上都倾向于各有相对的排列位置……”(Thomas D. Bernard, The Progress of Doctrine in the New Testament, p.7)。
[16] 引自W. Graham Scroggie, Know Your Bible, 2:16。
[17] 如果希伯来书的作者是保罗,他就共写了十四卷书。
[18] 除了以弗所书比加拉太书长外,保罗书信的篇幅是愈短的放在愈后的位置。可是,圣经书卷的排列次序并非单以篇幅的长短为准。
[19] Antilegomena一词按字面解是“非议”的意思。
[20] 次经就是没有神默示的著作,只被一些人承认为正典。
[21] 伪经是一些伪托的作品,但作者却坚持它们具有正典的地位。(这一动机正解释了为什么这些书卷的作者是假的。)
[22] 参F. F. Bruce, The Books and the Parchments, pp. 104-13,他扼要地记述了这个时期的状况。
[23] 穆拉多利经目(Muratorian Canon)以穆拉多利的名字(L.A. Muratori)命名,因他发现了这个圣经古本。
[24] 参F. F. Bruce, The Books and the Parchments, p.113。
[25] 使徒行传主要记载西面及西北面的宣教工作。这场西移运动(徒13:1及其后经节)是由叙利亚教会(位于安提阿)发动,而叙利亚译本亦主要在巴勒斯坦的东部及北部一带流行。
[26] 哲罗姆于公元383年译成四福音书,又于翌年译成新约圣经的其余部分。
[27] F. F. Bruce, The Books and the Parchments, p,.229.
[28] G. T. Manley, The New Bible Handbook, p.19.