第二章 新约背景
圣经并非在真空中孕育而成。新约各卷都有它们的历史,均以它们当代的日常生活为背景。我们研读新约圣经前,若先认识这些背景,圣经的信息便会显得更清楚、更深刻、更真实。因此,研究新约圣经的背景实在十分重要。
历史的基本元素是人物、地点、事情、行动和时间。神既是一切历史的主宰,自能把各种元素配合起来。因此,新约圣经的历史和宗教背景,绝非出于偶然。我们虽不能常常觉察神在历史中的计划,但我们必须凭着信心,认识历史发展的背景确有神的计划。
由亚当和夏娃开始,每个时代的人都渴望基督的来临。这就是基督以先的时期。请细读图表2.1,回答下列问题:
① 基督以先的时期可分为哪三部分?
② 最早的圣经大约于何时写成?
③ 旧约圣经历经多少年写成?
④ 新约圣经又历经多少年写成?
⑤ 图表中有否提示“沉默期”的意思?若有,请解释。
⑥ 细想图表划分为圣经写成前和写成后两个时代有何意义。你认为活在这两个时代里的人有什么属灵的责任?
现在让我们集中看看基督降生以前及新约圣经写成前的两个重要时期,即旧约时期和四百年的沉默期。

1. 旧约历史
基督教并非神秘地从真空中突然出现。早于公元前的许多个世纪,神已经在世界的民中工作,尤其是以色列。其后,“及至时候满足,神就差遣他的儿子,为女子所生,且生在律法以下,要把律法以下的人赎出来,叫我们得着儿子的名分”(加4:4-5)。索尔(Erich Sauer)在他以下的话里,把新、旧约圣经连接起来:
旧约圣经是应许和期望,新约圣经则是实现和完成。旧约圣经呼召众军为神而战,新约圣经则是被钉十架者的胜利。旧约圣经是黎明的曙光,新约圣经则是旭日东升的时刻,也是永恒日子的高峰。[1]
虽然旧约圣经的最后一卷书写于公元前400年,但我们对它的认识,也能帮助我们了解新约圣经的宗教、社会、地理,甚至部分政治背景。此外,旧约圣经更是耶稣、众使徒和各新约作者的圣经。他们不论说话或写作,都常常引述和提及旧约圣经的历史和教训。
旧约圣经主要是历史书,不过所记载的却是圣史,因为它特别显明神如何进入人的生命中,又在国家兴亡的过程里作工。旧约圣经亦可以说是神救赎的历史,因为“神为了拯救人,叫人归向他,便积极引导人类历史的发展”。[2]圣灵默示旧约作者将足以彰显神救赎计划的事迹记载下来。因此,旧约作者不断提及下列极其重要的真理:
① 神是至高无上的创造主。
② 人皆有罪,需要救恩。
③ 神是圣洁,他要审判罪人。
④ 神是爱,他愿意把救恩赐予罪人。
⑤ 一位救主将会降生,并为世人的罪而死。
⑥ 人要凭信心得救,非靠善行。
⑦ 以色列是蒙神拣选的民族,好把救恩的信息传遍世界。
⑧ 所有历史都将在神无上的宝座前达至顶峰。
重温上列主题,并就你目前对新约圣经的认识,观察各真理如何成为新约圣经的重要教义。请留意下图所作的比较:[3]
图表2.2
|
旧约历史 |
新约历史 |
|
预言 |
成全 |
|
应许 |
实践 |
|
困难 |
解困 |
|
开始 |
结束 |
2. 四百年沉默期
公元前四百年间,神停止透过任何新的文字记载向他的百姓和世界说话。因为接着的四百年里,先知们的笔干涸了,所以这段时期被称为“四百年沉默期”。不过,这时期的先知仍开口传道,神的灵亦继续晓谕那些努力研读旧约圣经、警醒等候弥赛亚来临的圣徒。神也依旧掌管和推动各地及全世界的历史。神既知道他何时差遣他的独生子降临人间,他便利用这四百年的沉默期,预备世界迎接救主的来临。
在这四百年里,犹太教的背景有着很大的改变,例如可以比较一下旧约圣经终结和新约圣经开始时的情况。旧约圣经记载的最后一个历史事件,就是被掳的犹太人在以斯拉和尼希米率领下从巴比伦归回耶路撒冷。[4]新约圣经的开首,便记载了耶稣基督的降生。下图列述了这四百年间的一些转变。

引致这四个世纪发生改变有很多原因,诸如历史、政治、宗教和文化等因素。为了使读者深刻地体会新约圣经的背景,我们将会提纲挈领地综览这些转变。
基督的生平、教会的创立,以及新约圣经的写成,基本上都在希伯来、希腊和罗马这三个背景下产生的。试找出它们与你所熟悉的新约圣经有何关系。
(1)希伯来背景
新约圣经的希伯来背景是以宗教为主,因为福音最先是传给希伯来民族——犹太人(罗1:16)。[5]
① 犹太教的三个中心(犹太地区):犹太人在公元前586年被掳到巴比伦后,便分散世界各地。所以,基督在世时,罗马帝国的每一个大城市都有大批犹太人聚居,甚至小镇和乡村也有成千上万的犹太人。教会的第一批宣教士(保罗和其他人)向“地极”(徒1:8)进发时,犹太人就是他们最早期的传道对象(参徒13:5)。
在那几个沉默的世纪里,犹太教在巴比伦、亚历山大和耶路撒冷三大中心的发展最为鼎盛。请观察地图2.1中这三个城市的地理位置。

(a)巴比伦:犹太教在巴比伦所经历的种种改变,随着以斯拉和尼希米掀起的回归潮,在沉默时期里传入耶路撒冷。这些转变好坏参半,现将一些重点略述如下:
第一,神学方面——被掳期间,革除了犹太人敬拜偶像的陋习,确立纯净的一神主义。
第二,传统方面——律法里加入了其他著作,主要是密什拿(Mishnah)和哈加达(Haggada),合称为塔木德(Talmud)。密什拿是由人定立的犹太人生活法典,哈加达则载有拉比们的神学思想和释经心得。虽然拉比自己制定传统,但在这些年间,犹太人在传统主义上却渐走下坡。
第三,敬拜方面——犹太会堂在各地纷纷被建立起来,成为敬拜的中心。及至新约时期,犹太会堂遍布地中海一带。使徒保罗在他的传道旅程中,每初到一个城市,通常先打探犹太会堂的地点(参徒13:5)。
第四,文化和教育方面——拉比和文士新兴于巴比伦,他们的主要工作是教导百姓及阐释律法,促进学术和文化的发展。
犹太人生活在巴比伦这第一个中心后留下的标志,就是创作了不少传统律法和神学思想,形成由文士和拉比等有识之士垄断的局面。他们只热衷于保留以色列的律法与传统,把犹太人的宗教降低为一套徒有外表的律例和仪式。[6]
习作:请用详尽的经文汇编[7]查看“文士”(Scribe)、“拉比”(rabbi)、“遗传”(tradition)及“会堂”(synagogue)等名称在新约圣经里共出现多少次(包括复数名词)。
(b)亚历山大:公元前586年耶路撒冷被毁后数月,大批犹太人移居埃及。[8]亚历山大大帝在公元前332年建立亚历山大时,犹太人占了全埃及人口的八分之一,而在亚历山大,犹太人更占了全市居民之半。亚历山大大帝十分优待犹太人,甚至在亚历山大划出特区给犹太人居住,亚历山大便成为犹太人散居时的首都,因此市内发生的每件事情,都深远地影响到犹太教的宗教生活。
由于亚历山大通行希腊文,市内的犹太人便放弃使用巴勒斯坦一带通用的希伯来文,转学希腊文。最后,他们再也看不懂用希伯来文写成的旧约圣经了,而需要把它译为希腊文。这种译本(后来称为“七十士译本”)不久便告完成——摩西五经在公元前280年译成,整部旧约圣经则于公元前180年才竣工。
在这沉默的数百年里,埃及的犹太人口剧增,及至新约期间,已接近一百万。埃及离犹太不远,所以两地的犹太人来往频繁。(请读太2:13-18,那里记载了新约圣经中最早的事迹之一,就是耶稣诞生后不久,他的父母为要逃避希律而举家移居埃及。)至于希腊文化,包括七十士译本等对新约圣经的影响,我们稍后再讨论。
(c)耶路撒冷:大约公元前450年,以斯拉和尼希米带领五万犹太人从巴比伦归回犹太。他们留居那里,重建耶路撒冷的城墙,并尝试保存他们的宗教传统。但好景不长,他们一而再、再而三地对神不忠,后来更放弃追求圣洁,以功绩代替信心。神在黑暗中保存的一线曙光,就是犹太地尚有一小群忠心的百姓,则忍耐等候弥赛亚降临。[9]
犹太教的两个领导阶层,亦于沉默时期里相继出现,他们就是撒都该人和法利赛人。由于他们是敌对的宗教派系,在新约期间便成为势不两立的政党。
撒都该人是由犹太教的贵族圣职人员组成之政党,未受到普罗大众所欢迎,而且在教义上也有偏差;他们否定身体复活和将来的报应,否定天使和灵魂的存在。
法利赛人是犹太人的宗教领袖,在新约圣经中常与文士并称。他们不但具有极大的影响力,而且广受欢迎。法利赛人教导众人纯正的教义,例如神的保守、灵魂不灭和弥赛亚的盼望等。不过,他们却是严苛的律法主义者;耶稣在世的时期,他们的信仰只是虚有其表(参路11:37-54)。
下图是两者的比较:
法利赛人与撒都该人 图表2.4
|
法利赛人 |
撒都该人 |
|
名称的意思是“分离者” |
名称可能来自“公义者” |
|
最有势力及最具影响力的群体 |
属少数的贵族 |
|
极端律法主义 |
在律法主义之外 |
|
对政治兴趣不大 |
着重参与政治 |
|
相信灵魂不灭、灵魂的存在、天使的存在、人死后复活 |
否定法利赛人所信的 |
|
严格遵守拉比的传统 |
只以旧约文献为权威 |
习作:请用详尽的经文汇编,比较撒都该人和法利赛人在新约圣经出现的次数。
② 犹太历史(国际政治)的六个时期:新旧两约之间是以色列史上的一个黑暗时期,犹太人的生活和命运完全仰赖当时大国的鼻息。正如地图2.1所示,犹太处于各国的中央,自然是强国虎视眈眈的猎物。两约之间的历史可分为六个时期,而各时期均以当时的强国命名。[10]请参阅图表2.5。

请从地图2.1找出图表2.5各国的位置(“马加比”并非地理名称)。由于每个时期都影响新约的背景,我们将简单描述它们各自的要点。总括而言,这四百年正是波斯、希腊和埃及帝国的衰亡史,也是罗马帝国兴起的过程。[11]
(a)波斯时期(公元前400年-公元334年)[12]:巴勒斯坦受大祭司的管治,他们直接隶属波斯的叙利亚省巡抚(殖民地总督)。对当时的犹太人而言,这段时期可谓风平浪静。
(b)亚历山大时期(公元前334年-公元324年):亚历山大大帝不但改变整个世界,更大大优待犹太人,让他们接受希腊文化的熏陶,可惜这些日子瞬即随着亚历山大猝然暴毙而告终结。到了主耶稣的时代,很多受到希腊文化潜移默化影响的犹太人已接纳了希腊人的习俗、语言和生活方式,从希伯来人狭隘的传统和家族精神中解放出来。
(c)埃及时期(公元前324年-公元204年):继亚历山大时期之后,四位叱咤风云的埃及将军相继崛起,成为世界的霸主。虽然犹太人在这期间获得自治,但由于叙利亚和埃及常在犹太境内相互攻战,令犹太饱受蹂躏。
希腊文七十士译本亦在这期间首次流传开去(摩西五经于公元前280年译成)。
一些研读圣经的人认为新约时代共有七十位成员的犹太公会(Sanhedrin Council)约于公元前250年组成,主要是执行以斯拉时代(公元前450年-公元400年)拉比大会的司法工作。
习作:请用经文汇编,查看“公会”一词(希律原文是sunedrion)在福音书和使徒行传中出现的次数。
(d)叙利亚时期(公元前204年-公元165年):“以色列现在进入了死荫的幽谷。”[13]信徒在这个时期不断为信仰殉道。
这些年间,深受希腊文化熏陶的犹太人和谨守希伯来传统的犹太人之间常发生争执,法利赛人便是继承后者的团体。
很多正典以外的著作都在这期间开始出现。[14]其中两类主要作品是:①罗马天主教会奉为正典,却为基督徒否定的次经(如:《马加比一、二书》);②被拒于正典门外的伪经(如:《以诺一书》)。
在这时期(约公元前180年),所有旧约书卷终于被亚历山大的译者翻成希腊文。
(e)马加比时期(公元前165年-公元63年):这时期又称为独立期。在政治方面,它正是犹太领袖起来反抗叙利亚统治的时候。在宗教方面,各人亦在那重新献于神的圣殿里恢复对神的敬拜。
这时期的巴勒斯坦在地理上分为犹太、撒玛利亚和加利利三部分。与此同时,在宗教上对立的法利赛人和撒都该人,也在政治上成为敌对的派系。
(f)罗马时期(公元前63年-公元4年):公元前63年,罗马将军庞培(Pompey)把巴勒斯坦列入罗马的统治之下。为了与犹太保持均势,他在加利利海东南部建立了低加波利(Decapolis)十个同盟市。安提帕特(Antipater)被派为犹太巡抚;公元前37年至公元34年间,罗马议院更委任大希律(Herod the Great)为犹太王。
一般说来,罗马政府甚少干预巴勒斯坦的宗教生活,犹太人只是向罗马政府缴税,并接受政府所委派的统治者管治。当时犹太人面对的难处,主要是内心的矛盾和挣扎,以及社会上的黑暗和罪恶。斯托克(James Stalker)对于耶稣将要降生其中的犹太民族,有以下的描述:
国家被掳;上流人士醉心于损人利己,在官场中打滚,凡事抱着怀疑的态度;宗教教师只注重外在的形式,常以神的选民自居,但他们的灵魂却被自欺和罪恶所侵蚀;而普罗大众则盲目地追求虚假的理想,无耻和放任的罪行充斥这群被忽略的低下阶层社会。[15]
主耶稣降生时(公元前5年),政治情况大致稳定,但希律王的反应和颁令很快显示他们均害怕弥赛亚的来临(参太2:1-18)。
习作:第一,读马太福音第2章,并记下有关新约背景的资料;第二,重温新约圣经的希伯来背景,进而研究重要的希腊背景。
(2)希腊背景
新约圣经的希腊背景以文化为主,其中包括语言和哲学,这些影响非常重要,为新约时代向普世宣讲神的救恩而铺路。
① 希腊文圣经:如前所述,由于希腊文已成为迁徙埃及的犹太人日常新用语,故以希伯来文写成的旧约圣经便需要译成希腊文了。事实上,随着亚历山大大帝的南征北讨,希腊文早已是世界的通用语。
亚历山大的学者于公元前280年把五卷律法书(摩西五经)译成希腊文;到了公元前180年,整部旧约圣经的翻译工作便完成了。这旧约圣经的“现代译本”(后来称为“七十士译本”)在以后两个世纪的希腊帝国里通行,所以在耶稣和使徒时代,旧约希腊文译本已普遍通用。[16]当然,犹太人仍视希伯来文旧约圣经为神的圣经。请细读图表2.6,并思想以下资料。

以下是七十士译本对新约背景的一些重要影响:
(a)新约作者用希腊文写作时,已有一套希腊文的神学词汇。举例说,希伯来文Torah一词专指神的律法,在七十士译本中翻译为nomos,但在当时来说,nomos一词泛指一切律例典章,不是单指神的律法而言。可是,经过二百多年,犹太人读到七十士译本中nomos一词时,便渐渐发现该词在文中只代表神的律法。因此当新约作者著作他们的书卷时,nomos一词便切合了神学的目的。读者无需作思想上的调整,便自然地把nomos解释为神的律法。换句话说,读者大可把罗马书7章22节里“神的律”这个希腊词语(nomos theou),看为尼希米记8章8节中“神的律法”这个希伯来词语(torah haElohim)的同义词。
(b)新约正典确立后,旧约圣经的七十士译本和希腊文新约圣经合而为一,希腊文圣经就此面世。
(c)希腊文既是当时的国际语言,希腊文圣经便能把神的文字启示完完全全传到世界各地去。
(d)这“现代译本”能预备犹太人的心,好去接纳神那些并非用他们所尊崇的希伯来文记载下来的启示。公元数世纪,没有人拒绝接受那用所谓“不圣洁的语言”写成的圣经。
② 希腊文:新约期间,通用希腊文成为国际语言,因此它也是早期教会向普世传扬福音的理想媒介。基督、使徒和巴勒斯坦早期的信徒都说希腊话(以及亚兰话);圣经亦以希腊文记载;而罗马帝国内传道的对象,皆能明白和操说希腊话。
③ 希腊哲学和神秘宗教:在四百年的沉默期里,希腊思想家正追寻生命和宇宙的奥秘。我们可由此相信当时的希腊人已有成熟的思维,能接受基督教的信息。但正如曼利(G. T. Manley)所言,希腊人还未作好充分的准备:
我们当然不可以对希腊罗马世界预备接受基督教的程度期望过高。经过三个世纪的密集式传道工作,以及死而后已的见证精神,才把它由伟大而灿烂的文化衍生出来的骄傲与自满打垮了。但这个文化的外在模式,以及它对属灵真理的深切渴慕,都告诉我们,当那位播种者带着他的道种来到时,它会是一块佳美的土壤。[17]
希腊人所寻求的答案,都在希伯来圣经中,可惜哲学家和虚假的宗教人士却拒绝接受这启示,自行建构他们的答案。新约圣经的一些书卷,例如以弗所书和歌罗西书,部分是针对上述哲学家而讲的,劝告他们接受神借他儿子耶稣基督而彰显的启示(参弗3:1-13;西2:2-3、8)。
这期间的重要哲学家和宗教家计有:
(a)柏拉图(Plato,公元前427年-公元347年):这世界不过是永恒实体的影儿。
(b)亚里士多德(Aristotle,公元前384年-公元322年):实体就藏在个别事物之中。
(c)芝诺(Zeno,约公元前300年):斯多亚学派(Stoics)的创始者,主张返璞归真,回归自然。
(d)伊壁鸠鲁(Epicurus,约公元前300年):伊壁鸠鲁派(Epicureans)的创始者,主张追求享乐。
习作:请读歌罗西书2章4至23节,留意保罗怎样论及下列各点:
第一,虚假的理学;第二,错误的教义;第三,基督及有关他的真理。
(3)罗马背景
新约圣经的罗马背景主要是政治和社会方面。罗马帝国从开始(公元前8世纪),直到基督降生时,可用扩展和太平二词概述之。
扩展 组织共和政府——公元前5世纪
战事——公元前4至1世纪
|
|
太平 统治者——公元前27年,由奥古斯都(Augustus)开始
罗马和平(Pax Romana)——国内秩序井然,法律严明
当基督降生时,罗马帝国安定统一,是新约时期罗马背景的光明一面。索尔写道:“在罗马帝国的统治下,人才辈出,真是历史上前无古人,后无来者。”[18]
但希腊文化的影响并非就此消失。索尔说:“虽然在军事和政治方面,罗马是世界的霸主;不过在文化上却敌不过希腊……”[19]希腊文化从亚历山大大帝开始传遍地中海一带,罗马帝国就如希腊文化的储藏库,把它一一保存下来。
现将罗马背景的一些特点略述如下:
① 世界中心:罗马皇帝不但统一地中海一带,也是地中海各国的统治者,故形成皇帝崇拜的风气确是在所难免,因而常与基督教发生冲突。举例说,保罗被尼禄(Nero,在位时期:公元54-68年)斩首,约翰则在图密善(Domitian,又译“多米田”)在位期间(公元81-96年)被放逐到拔摩海岛。[20]
② 交通发达:罗马帝国的陆路和海道四通八达,方便早期的基督徒到各地城市传道。(参地图9.3、9.4、9.5——保罗的传道旅程。)
罗马遍布道路和桥梁,也加速了城市间的邮递服务。
③ 世界和平:尽管某些罗马皇帝在位期间(如奥古斯都,任期为公元前30年-公元14年)偶有战事,罗马时代仍可谓太平,甚至迎来了所谓的“罗马和平”,国际间的和平对教会的创立和成长增益不少。当你研读新约圣经时,你不会读到旧约历史中时常出现的战事。
④ 宗教混杂:索尔如此描述当时属灵上的混乱情况:“罗马流行敬拜各种鬼神,情形十分荒谬怪诞,令人感到迷惑不堪,产生许多幼稚而无稽的神话。整个地中海一带就象一个大熔炉。”[21]
贵族阶层道德败坏,好逸恶劳,贪求享受;中等阶层则有较高的道德操守和强烈的宗教情感,并且不断追求真理,却始终找不着。许多宗教便乘虚而入,例如从埃及传入对伊西斯神(Isis)和奥西里斯神(Osiris)的敬拜,以及对波斯的密特拉神(Mithras)和小亚细亚的西布莉神(Cybele)的膜拜。还有从东方传来充满神秘和自然色彩的宗教,它们虽然各有形形色色的神灵与偶像,却没有一种能使罪人得赎,也没有一种能带来永恒的救恩。
“及至时候满足,神就差遣他的儿子”(加4:4)。关于人心的预备,可说是时机成熟,因为经过律法的管教和指引,加上政治、宗教和社会风气的配合,正有助福音的传播。而且他们那时候正处于属灵的真空,等候着心灵能被填满。

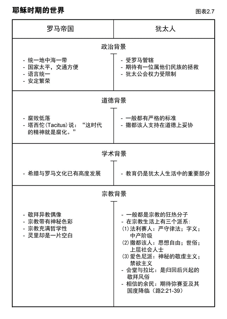
耶稣在世时,犹太人受外邦的罗马人统治,而他传道的对象主要是巴勒斯坦的犹太人(参太15:24)。图表2.7是外邦人和犹太人两个世界的比较。
研读新约圣经时,试体会罗马帝国内的犹太人和外邦人感到何等困惑和罪咎。当你这样做,你便更明白主耶稣的言行、早期使徒的传道工作,以及新约作者的书信。
复习题
① 试将新约圣经的历史与旧约历史里这四方面——预言、应许、困难和开始,作一比较。
② “四百年沉默期”是什么意思?
③ 试比较公元前四百年和耶稣时期的犹太教所运用之语言,以及敬拜地点和宗教团体。
④ 犹太教在沉默时期的三个地理中心是何处?
⑤ 撒都该人和法利赛人源于何时?
⑥ 试列出犹太人在四百年沉默期里六个历史时期。哪一个是独立时期?耶稣降生时,巴勒斯坦的政治情况怎样?
⑦ 希腊文七十士译本对1世纪的基督教有何贡献?耶稣和众使徒是否常用这希腊文译本?
⑧ 罗马背景对初期教会的建立和新约圣经的写成有何贡献?
新约圣经既带有历史背景,自然涉及当地的统治者,并当时治理人民的领袖。这便是新约圣经的政治背景。
新约圣经有关政治领导阶层的大部分记载,均见于福音书和使徒行传。一般读者不易分辨不同的官阶(有王、巡抚、省长和皇帝)。在这部分里,我们学习辨别不同的官阶、他们管辖的地方,以及认识圣经里提及的政治领袖。
1. 版图
新约圣经中的每一件事情都在罗马帝国境内发生,使徒行传17章6节和其他经文里出现的“天下”、“世界”等名词,都是指罗马帝国的领土。从地图2.2可看到罗马帝国的版图。[22]请留意耶稣降生时(公元前5年)罗马帝国的疆界,罗马帝国的首都位于意大利的罗马(参地图2.3)。巴勒斯坦地在地图2.2哪一个位置(图中没有列出其地名)?试比较巴勒斯坦与其他地方,例如埃及面积的大小(参地图9.1)。

虽然巴勒斯坦面积不大,但由于它位处于军事要塞,所以是罗马帝国的重要属土。事实上,四福音和使徒行传的大部分内容,都以巴勒斯坦为地理背景。耶稣降生时,如地图2.4“耶稣传道时的巴勒斯坦”[23]所示,巴勒斯坦分为不同的省份。细读此地图,并留意下列各点:①熟悉的省份(如加利利);②较陌生的地方(如特拉可尼);③熟悉的城市(如耶路撒冷)。
2. 管治者
罗马帝国的统治者就是罗马皇帝。要有效而和平地管治许多远离罗马的地方,实在是政府不胜负荷的重担。下面我们可以看看罗马政府如何管治犹太人的故乡──巴勒斯坦。
3. 官阶
奥古斯都王设立的省制,包括管辖各个国家和其中省份的长官。他们的官阶和职责简述如下,但请先读图表2.8“罗马帝国的管治者”,并留意那三个划分的管治地域,以及管治者的职衔。
(1)罗马皇帝
罗马皇帝是罗马帝国的最高管治者。早期罗马皇帝均以“凯撒”为姓氏(如凯撒奥古斯都,意为皇帝奥古斯都)。当保罗说:“我要上告于凯撒”(徒25:11),他是指当时的罗马皇帝尼禄而言。
新约时期罗马皇帝的名字详见于图表2.9“新约时代”。请问当下列事件发生时,在位的罗马皇帝是谁:①耶稣降生;②耶稣被钉十架;③保罗首次被囚于罗马;④新约圣经最后一卷书(启示录)写成?

(2)王
罗马帝国领土内最高的地方管治者是王。[24]他们隶属于中央——罗马皇帝,而王的职位由罗马元老院委任。新约时期,管治巴勒斯坦的主要是世袭相传的希律家族。(参附录1“希律家族”)希律一朝由大希律在公元前37年开始,到了公元70年随着希律亚基帕二世的死亡而结束。
请细读图表2.9有关巴勒斯坦各区域之王的名字。[25]耶稣降生时,谁是全巴勒斯坦的王?继承他的又是哪三位王?他们分别管辖何地?试在地图2.3找出那些地方的位置。在公元前37年和公元70年间,哪两位王曾治理整个巴勒斯坦?

请读下列关于各分封王的新约经文,并考查其掌政的地区和时代。
① 大希律:马太福音2章1至19节;路加福音1章5节。
② 希律安提帕:马可福音6章14至29节;路加福音3章1节,13章31至35节,23章7至12节。
③ 亚基老:马太福音2章22节。
④ 希律腓力:路加福音3章1节。
⑤ 希律亚基帕一世:使徒行传12章1至24节。
⑥ 希律亚基帕二世:使徒行传25章13节至26章32节。
(3)巡抚
巡抚(行政长官)是罗马皇帝委任为治理某区域的官长,他们直接隶属罗马皇帝,主要的工作包括财政(如税收等)。他们也有最高的司法权,就如彼拉多向耶稣所施行的。巡抚的官邸位于凯撒利亚(参地图2.3)。他们的治区通常是与分封王的领土划清界限。譬如希律安提帕为加利利的分封王时,彼拉多却是犹太、撒玛利亚和旧以土买的巡抚。[26](请从地图2.3找出这些地区的位置。)
新约圣经提及的巡抚,主要是彼拉多、腓力斯和非斯都。图表2.9列载了他们的名字。从图表所见,巡抚的管治区域有没有重叠?巴勒斯坦的第一任巡抚何时由中央委任?在公元41年至44年间,巡抚一位悬空时,谁人独管巴勒斯坦?
习作:
①请用详尽的经文汇编,找出“巡抚”一词在新约圣经何处出现过,同时不妨细读其中一些经文。②保罗在耶路撒冷被捕后,曾被押到亚基帕王、腓力斯巡抚和非斯都巡抚面前。请读使徒行传23章1节至26章32节,留意与这三位管治者有关的经文(还有26章32节提及的皇帝“凯撒”)。参考图表2.9,看看上述四位管治者为何同时被卷入一件事情里。
(4)其他官阶
方求是罗马省的执政官,任期一年,在军事和民事上都有无限的权力。新约圣经提及的方求有两位,他们就是士求保罗(徒13:7)和迦流(徒18:12)。
以上提及的都是巴勒斯坦的管治者。我们应记着犹太人还有他们的宗教领袖,负责塑造甚至掌管他们的宗教和日常生活。这些宗教领袖就是犹太教的祭司,以及有如最高法庭的犹太公会。我们稍后会详细讨论这一方面,现在请先读图表2.10“新约时期的大祭司”。

总结
新约历史并没有涉及国际战事或频密的内讧。罗马帝国的太平盛世,加上省政府的组织制度,对基督教的开创十分有利。耶稣降生后,基督徒屡受迫害,但这些逼迫只会令神的百姓信心更加坚定。从不同角度看,新约纪元(1世纪)可算是世界历史上一个光辉灿烂的时代。
复习题
① 耶稣降生时,罗马帝国的领土有多大?
② 四福音书和使徒行传的事迹主要发生在何处?
③ 试列出耶稣时代巴勒斯坦三个省份的名称。
④ 请填上正确的官衔:________管治整个罗马帝国;________管治分封地(如:巴勒斯坦);________治理各个省份(如:加利利)。
⑤ 耶稣降生时,罗马皇帝是谁?巴勒斯坦的分封王又是谁?
⑥ 彼拉多、腓力斯和非斯都位居何职?
⑦ 新约时期的大祭司有何权力?
⑧ 犹太公会是什么组织?
圣经的自然环境最能提醒我们,圣经的信息与我们实际生活的时空是息息相关的。熟悉圣经的自然环境能帮助我们体验当中的信息。现在让我们研究一下新约时期的地理环境、气候和日常生活。
1. 地理环境
新约圣经以记载事迹为主;而事件的发生当然涉及地点,故地理环境实在是研究圣经背景所不可少的。
常言道:“心领神会”。你若想感受圣经历史的重演,便要一面读经,一面想象它发生的地点。这应是你学习新约时代地理环境的主要动机。
现在我们先看看三幅基本的新约地图,认识其广阔的幅员。其他相关及更详细的地图,将加插在书中适当的位置。细看各地理环境之前,先一窥新约的整个范围,这是十分重要的。
(1)新约地域
地图2.3“新约地域”[27]展示了大部分新约圣经事迹发生的地点。请比较这些地方的幅员和罗马帝国的版图(参地图2.2)。
请根据地图2.3回答下列问题,或把你所观察得到的记录下来:
① “从耶路撒冷到罗马”这句话能否准确地量度新约地域的疆界?
② 地图上找不到“巴勒斯坦”这一名称。巴勒斯坦位于地中海的东南面,由推罗以下伸展到死海,再延至耶路撒冷以南(参地图2.4)。比较罗马帝国其他领土时,你对巴勒斯坦的面积感到惊奇吗?
③ 四福音的事迹多发生于巴勒斯坦,而使徒行传及各书信的大部分事迹均以小亚细亚、马其顿和希腊为背景。请从地图里找出它们的位置。
④ 耶路撒冷既是基督教教会的发源地,请问新约圣经记载了基督教将朝哪个方向扩展?[28]


(2)巴勒斯坦[29]
正如先前提过,巴勒斯坦在圣经时代的地理位置是十分重要的。曼利这样说:“巴勒斯坦位于古代文明的十字路口,就商业和军事而言,是古代世界中一条重要的通道,由埃及经巴勒斯坦到达叙利亚及其他地方。直至今天,它仍是重要的通道。”[30]
我们可从地图2.2看到这十字大道的位置。
以下总结了巴勒斯坦在新约各书卷中的重要性,读时可参照地图2.4。
① 福音书:四福音书记载了耶稣短短的一生、他在巴勒斯坦的行程及事工。我们从福音书知道耶稣大部分时间都在犹太、撒玛利亚和加利利三个省份里,但其间亦到访附近的比利亚、低加波利和腓尼基。请从地图2.4找出这六个地区的位置。
尽管耶稣来往加利利和耶路撒冷之间时,常遇上很多传道的机会,但他在犹太侍奉了一年后,便集中在加利利一带巡回传道。他到过无数城市和乡镇,不过福音书提及的大约只有二十处地方,它们大部分都可从地图2.4中找得到。
② 使徒行传:使徒行传1至12章的事迹主要发生于巴勒斯坦,其余篇章(13至14章、16至28章)则集中记载保罗在其他地方的宣教行程及遭遇。
③ 书信:新约圣经余下的22卷书大多源自巴勒斯坦以外的地方,而大部分收信人亦非巴勒斯坦的居民。但由于基督、教会及基督教的诞生都在耶路撒冷,因此书中的信息仍以巴勒斯坦为中心。

(3)耶路撒冷
耶路撒冷是基督教的心脏地带。她既是新旧约时代的圣城,也是今日国际上的重要城市。当基督永远做王时(腓2:9-11),世界所有的历史便在耶路撒冷达至最高峰。
请细看地图2.5“新约时代的耶路撒冷”,[31]并留意下列各点:
① 旧约时代原有的耶路撒冷城,仅占有地图中“大卫之城”的面积。
② 在主耶稣时代,耶路撒冷的北墙就是图中的哈德良墙(Hadrian’s Wall)。主受难后不久,亚基帕一世开始在北面建造第三道墙,可惜罗马人于公元70年摧毁耶路撒冷时,这墙仍未建成。
③ 请注意圣殿、希律王宫、毕士大池和加略山(主被钉死的地方)的位置。并请研读希律圣殿的平面图和外貌绘图。

2. 地势
牢记新约各城市位置的一个最佳方法,就是认识这些城市的地理形势,这亦可帮助我们明白各城市源起和各路线形成的原因。请研读地图2.6有关巴勒斯坦地形的特色。此处的天然地势是由北至南。当你由西至东地观察这地图时,你会发现六种主要的地形。
(1)沿海平原
这一平原从沿岸延至迦密山岬,由于缺乏可停泊的海港,所以新约时代较少城市在这里建立。
(2)示非拉(Shefelah,又称低地)
岩层在这地开始从沿海平原向上升。由于此处的泥土尚算肥沃,很多城市都建在这里。
(3)山地(又称犹太山脉〔Judean Hills〕”和基士约旦山脉〔Cis-Jordan Hills〕)
这些山地平均高达610米。请在地图上从迦密山到耶路撒冷画一条分界线。这一列从北到南的山脊,把撒玛利亚和犹太地划分为二,它在加利利海西南的埃斯德赖隆平原(Plain of Esdraelon)略为平坦,到了加利利以北再高升起来。两条主要的南北通道是沿着约旦山脉和约旦河谷而行。基督在当中展开传道工作的城市,大多数在犹太山区和加利利海一带。由于这山脉正是旧约时代所需的天然屏障,很多城市便沿此建立。

(4)裂谷
这是南北地形中最一贯的特色,裂谷平均阔约十六公里。就整个巴勒斯坦地势而言,隙谷低陷至大海(即地中海)的水平线下。研读以下的描述时,请观察地图2.6从北至南向下伸展的地带。
① 黑门山以西河谷:这是约旦河的发源地,就在加利利海以北。黎巴嫩和黑门山脉之间的裂谷十分显著。
② 加利利海:比大海低209米。由于环境优美,新约时代很多人在此聚居。
③ 约旦河:由加利利海流至死海,整条河低于水平线下。河谷天气炙热潮湿,不利城市的建立,仅有耶利哥一城(参地图2.4)。
④ 盐海(死海):低于水平线392米。流入死海的大河是哪一条?死海没有出口,所以海水含矿量极高。旧约时期沿岸只有几个城市。
⑤ 亚拉巴:炎热而干燥的山谷,没有任何市镇。
⑥ 阿喀巴湾(Gulf of Aqaba):所罗门曾在这湾之北建造船只(王上9:26)。
(5)约旦河东山地
山势起伏不平,低陷的裂谷陡升成险峭的高原,故城市稀少。
(6)高原
北部肥沃的高原伸展至南部的半沙漠地带,这高原较少担当新约历史的舞台。在这块连绵起伏的高原上,人们主要以畜牧为业。耶稣亦曾在低加波利和比利亚等市镇传道(参地图2.4)。
当你综览新约圣经时(特别是四福音书和使徒行传),试想象一下你刚读过的地理特征。举例说,你读到“有一个人从耶路撒冷下耶利哥去(路10:30)”时,你脑海中应浮现一条向下倾斜的山路。
3. 气候和天气
巴勒斯坦和美国南部纬度相同,气候常受到来自地中海的西风影响。不过由于地势起伏不定,各地的气候变化颇大。全年分成两季:和暖干燥的夏季和清凉潮湿的冬季。十一月至三月是雨季,尤以季初及季末雨量更大(因此有“季初雨”和“季后雨”之称)。[32]根据近年的记录,耶路撒冷的平均温度是:一月为华氏41度至54度,八月则为华氏65度至85度。当地气候温和,实由于地中海的气温变化不大。
耶稣大半生所居住和公开传道的加利利,在夏季比犹太和约旦河谷南部怡人。而约旦河以东的高原常受沙漠热风吹袭,因此在圣经时代,这里人口十分稀少。[33]
气候与天气不同,气候是指长期以来的气象情况,而天气是指一日或一时之间的阴晴冷暖。附载的圣经地区气候图解(地图2.7)显示了当地在逾越节周最后一日(1978年4月22日)的天气情况,当日耶路撒冷附近的天气可算是当时当地的典型例子:局部密云、和暖(大约华氏70度)而带有微风。一股高气压从埃及伸展到叙利亚,使锋系(由北非至小亚细亚)无法进入巴勒斯坦。逾越节那一周正好夹在寒冷而潮湿的冬天及炎热而干燥的夏天之间,所以这期间的天气通常十分和暖适中。这种天气亦有利成千上万的犹太人上耶路撒冷,过他们一年中最重要的逾越节。
4. 巴勒斯坦的日常生活
新约圣经的作者是东方人,他们写作的背景亦以东方为主。西方读者若要明白这些古代的圣经故事和见证,就必须谨记这一点。虽然那些基本教义是在东方文化中孕育而成,例如人的罪和神的圣洁,但它们不受时空限制,对于散居世界各地的人来说,同样真实可靠。即使不熟悉巴勒斯坦居民日常生活的读者,仍可明白圣经。不过,读者如能体会并感受当地的文化生活,便可更清楚地明白它。

要认识新约的背景,圣经字典和注释书可算是其中最佳的参考资料。不过,还有一些书籍专门探讨上述题目,例如布盖(A.C.Bouguet)的《新约时代的日常生活》(Everyday Life in New Testament Times)和怀特(Fred H.Wight)的《圣地风俗礼仪》(Manners and Customs of Bible Lands)。[34]本章不能详述新约时期巴勒斯坦的典型日常生活,只可约略介绍当时当地的生活概况。[35]新约时代的生活大致上与公元前数世纪相差不大,基本的生活方式和传统仍保持不变。以下所描述的,只是巴勒斯坦犹太人的生活,至于罗马帝国各城市的希腊背景,可参考法伊弗(Charles F. Pfeiffer)和沃斯(Howard F. Vos)合著的《威克里夫圣地历史地理》(The Wycliffe Historical Geography of Bible Lands)。
阅读下文时可用一点想象力,逐步构思一幅新约背景的图画,以便日后研读新约圣经时能回想起来。这小小的练习未必增加你对新约的认识,但至少可以帮助你体会到新约圣经中的东方气息。
① 巴勒斯坦的城镇:城镇建有城墙、城门、城楼、狭窄的街道和繁忙的市场;而城镇多建于高地上,如耶路撒冷便建在锡安山上;城外还有田野和牧场。
② 水源:水井、水池、溪流及水塘等。
③ 房屋[36]:平民住宅一般只有一个房间[37];房顶是木梁,再盖上芦苇、灌木、禾草等;地面是泥;墙用泥砖砌成;向街的窗子不多;房子中间是火炉;其他家具有:席子、坐垫、椅凳、储物柜、灯台、磨谷的手推磨、煮食用具、羊皮袋和扫帚。
④ 家畜:狗、骡、驴、马、骆驼、绵羊和山羊。
⑤ 食物:大麦及小麦面包、油、脱脂乳、乳酪、水果(橄榄、无花果、葡萄、葡萄干、石榴)、蔬菜、谷类、蜜糖;他们也吃鸡蛋、肉类和家禽,但较少食用。加利利海旁居民则以鱼类为主要食物。他们每天通常吃两餐:早餐和晚餐(约下午五时)。
⑥ 服饰:男女一样的服饰是内衣(长至膝盖的宽松袍子)、腰带和外衣(斗篷)。外衣在出门时穿着,用来防避风雨、抵御寒冷及炎热的天气,晚上又可用作毡子;还有头巾和草鞋。而只适合女性穿着的服饰是较长的内衣和稍宽的斗篷,带上面纱(在公众场合中蒙头),还配上精致的饰物(如耳环、手镯)。
⑦ 教育:孩子多由父母亲自教导,学习希伯来宗教和圣经、读书写字,以及学习生活技能;为领袖而设的进深训练,例如先知学校,则由教师施教。
⑧ 敬拜:犹太人有家庭敬拜和公众敬拜[38];亦有上耶路撒冷的圣殿敬拜,邻近的居民通常一起参与,到了每年的宗教节期,远近的以色列人便一同敬拜。
⑨ 各行各业:农耕(谷类、葡萄、橄榄和无花果)、牧羊、捕鱼、打猎、陶器、木工、石工、铁工、织帐篷、经商和医护。
⑩ 妇女的工作:磨谷、编织、缝衣、洗涤、料理羊群、打水、煮食、打扫房屋及教育子女;而家中的孩童,尤其是女孩子,也帮忙打理家务。
⑪ 纳税:人丁册(入息税)、贡税(物业税)、赋税(事物、物业转让和奴隶买卖)、地税、关税(出口税)和购物税。
⑫ 出远门:大都联群结队,以保安全。方式很多,最常以牲口代步,有时亦会步行。粮食方面主要是随身携带;晚上到人家里投宿,期间也住旅店。
以下两段是一位作家根据一些真实资料,加上自己的想象力,把一般以色列人的日常生活记载下来。读新约的时候,不妨也试试这个方法。
拉马镇在耶路撒冷以北8公里,沿着曲折的街道徐徐而行,就会找到比雅拿所住的地方。他和家人挤在一室,附近的邻居与他们差不了多少,只能勉强吃饱。在冬天寒风雪雨的日子里,他们便瑟缩在城中,渴望春季早临,可以下田耕种。
……
他们把两张禾草造的席子铺在泥地上,一家便席地而睡;他们日常穿着的斗篷,晚上则当作被子保暖。墙角的架子上点了一盏黯淡的小油灯,只在白天生火时才熄灯,其余时间就常常点着,因为它是他们唯一的一盒火柴!不过,油灯太暗,晚上一旦睡下了,再起来就难免会惊动家人和园里的牲畜!所以夜间访客是永不受欢迎的。[39]
5. 从天堂到人间
尽管圣经不时提到人和列国的软弱与罪恶,但其满载许多神迹的独特性仍然十分突出。在圣经的每一页里都记述神从天上降临人间,借着人完成他的工作。这种神与人同工的情形,是圣经中十分常见的。如果没有超自然的层面,神的信息就失去意义。所以,凡要明白神在今时今日对我们说的话,就当接受和相信超自然的事情。当我们讨论如何研读新约圣经,以及要注意什么内容时,我们会再详细探讨这一方面的资料。
复习题
① 巴勒斯坦的地理位置有何重要性?
② 耶稣集中在哪些省份传道?
③ 新约书信是写给哪些地方的基督徒?
④ 耶路撒冷在哪方面是基督教的中心?
⑤ 请从西至东列出巴勒斯坦的六种地形。
⑥ 巴勒斯坦可分为哪两个季节?
⑦ 巴勒斯坦的天气受哪种风向影响?
⑧ 耶路撒冷在逾越节期间(四月底)向来的天气是怎样的?
⑨ 请描述耶稣少年时期在加利利一小镇中一个典型家庭里的生活情况。
⑩ 一般的希伯来儿童会接受多少教育?
熟悉我们刚讨论过的新约背景,对于我们研读新约圣经,帮助很大。不过,我们仍需要正确的方法。没有正确的方法和清楚的指引,研读新约圣经种种历史事实、神学教义和末世预言时,便会浪费时间,事倍功半。此外,当我们读到艰深难解的经文,我们或会感到灰心沮丧,不知所措。但只要我们掌握窍门,便可避免堕入陷阱里。这些指引可帮助圣经学生分析经文时不致偏差。在以后的篇章里,我们逐一综览新约书卷,会再复述这些要点。
1. 以新约圣经为旧约圣经的实现与注释
旧约圣经既指向新约圣经,所以新约的部分内容与旧约相似,例如献羊为祭、安息日和圣殿等,一点也不足为怪。新约圣经每次引述旧约,都是自然、正确而必须的。你若确信这一点,当读到有关基督教前时代的新约经文时,便不会大惑不解。这类经文包括:①有关基督生平及其传道工作的预言;②旧约圣经有关罪和救恩教义的应用,例如希伯来书;③末世的预言,例如有关以色列国的预言。
这个研读新约圣经的方法,是建基于新旧约圣经同属一书——圣经。这书记载神逐渐启示自己,以及他拯救人类的事迹。盖斯勒(Norman Geisler)这样写到:
基督立时亲自成就了旧约的教训,使旧约的影儿成为实体,并实现了旧约的预言。有关他的真理,在旧约圣经萌芽后,便在新约圣经开花;而预言的真理,亦由闪闪的磷光变为灿烂的神圣启示。[40]
这个方法足可证明我们对旧约圣经的认识,实在是研读新约圣经一项最佳的准备。图表2.12怎样说明新旧约圣经的关系?
2. 先综览,后分析

“以偏概全”是十分危险的,我们必须先从综览中了解整体的关系和结构,再逐一分析各个细节。本书的目的就是带领读者概览新约全书。至于综读的好处和步骤,我们将在下一章讨论。
3. 认识新约中启示的主要真理
整本新约圣经均记载了神启示的主要真理。[41]研读圣经时,你若能注意到这些真理,便不易产生误解。下面就是一些主要的真理。[42]
(1)救赎是新约启示的主要课题
全本圣经从头到尾都是救赎的事迹——神借着他独生子的死,带领罪人归向他,与他和好。基督既是救赎主,又是新约圣经的中心人物,当中自然充满救赎的信息。
罪人的赎价就是基督被钉死在十架上。所以十架的信息遍及整部新约圣经。关于这十字架,索尔写道:
十字架是他在世的主要工作。它是神在整个宇宙历史的重要作为,也是神的救赎旨意中最叫人惊讶的启示:“叫一切信他的,不至灭亡,反得永生”(约3:16)。[43]
救赎既是新约圣经的主题,我们便可预料它那27卷书均是根据个别目的,在不同程度上展现这个主题。换句话说,当某段经文里没有救赎的教义,我们便不应该硬把这教义套进去。
(2)罪是人无法解决的根本性难题
新约圣经充满拯救的信息,因为它是神对人根本性问题——罪慈爱的回应;而罪的工价乃是永远的灭亡(罗6:23)。所以,正如我们预料在新约圣经中会读到许多有关救恩的信息,我们也会读到与救恩同等重要的罪恶问题。举例来说,罗马书1章18节至3章20节针对罪,而紧接着的一段——罗马书3章21节至5章21节则阐述救恩。
由于罪使人远离神,神便审断罪为元凶首敌。所以,神赐下他的独生子在十字架上受死。他的死准确地度量了人的罪:“他替众人死”(林后5:15)。
(3)人在神恩典以外毫无指望
像旧约圣经一样,新约圣经也不断教导这一真理。保罗写道:罪人因与基督隔绝,他们“活在世上没有指望,没有神”(弗2:12)。但神的恩典带来一线希望。在新约圣经里,恩典一词共出现一百三十多次,经文都借着神因他的大爱而赐下的礼物[44],使人沐浴在光明的得救盼望中。
你会怎样回答下列问题:第一,神怎样才可赦免一个杀人犯?第二,是什么令神这样耐心等待罪人?第三,如果罪人不能凭功德得救,他的希望又在哪里?第四,神怎能让蒙拯救的罪人得进天堂?以上问题的答案只有一个,就是恩典。
凡拒绝接受神的恩典——穿上基督义袍——的罪人,永远与基督隔绝,活在痛苦之中。神的恩典并不违反或消灭他的圣洁。因此,我们将在新约圣经中读到很多有关审判的经文(例如启示录便以审判为主)。神一切属性都是绝对完全、贯彻始终的。神既是圣洁的神,他便要严惩罪恶,但他的恩典仍然生效。
(4)福音是普世的信息
耶稣和他的门徒先把福音(“大喜的信息”)传给犹太人,因为他们是亚伯拉罕的后裔,也就是神应许赐福的选民(创12:1-3,17:1-8)。由于这个关系,我们可称福音书的事迹为旧约律法和五旬节后教会时代之间的过渡。既然以色列拒绝接受弥赛亚的信息,神的呼召便伸延至外邦世界。
正如华富尔得(John F. Walvoord)所言:
神对大卫的应许没有立刻实现,而神未曾宣告的旨意却成为主线,就是从每个国家呼召他新的选民,其中包括犹太人和外邦人。他们在神对以色列的应许以外,获得属于自己的呼召和命运。[45]
因此,福音的对象不仅是犹太人(其优先性只是神计划在时间上的问题而已):“先是犹太人,后是希腊人”(罗1:16)。不久,历史书(福音书和使徒行传)里记载福音传到犹太人当中,也传给外邦人。耶稣向他的门徒颁布大使命时,这普世的福音受众已烙在他的脑海中:“你们……并要在耶路撒冷、犹太全地,和撒玛利亚,直到地极,作我的见证”(徒1:8)。在整本新约圣经中,福音被视为神的大能,要救一切相信的人(罗1:16)。
(5)基督的工作全赖基督的位格
基督能完成他所做的,只因为他是真正的神人(God-man)。举例说,他可以行神迹,因为他是神;而他可以在十字架上成为人真正的代罪羔羊,因为他是人。正由于他是无罪无瑕,他才成为神悦纳的祭牲;也由于他的人性,他与那些受试探的人认同——他自己也曾因试探而受苦(来2:18)。
有些人拒绝接受耶稣所做的(例如他行的神迹),是因为他们不相信耶稣真正的身份。[46]在整本新约圣经里,我们时常看见耶稣的位格与他的工作有着重要的关系。如果我们否定基督神人合一的本性,他的生命和传道事工便是一个谜了。
(6)神迹是神启示的标记
新约圣经充满神迹,大部分都是基督所行的。它们的基本目的,就是作为标记或启示真理。譬如约翰写道,耶稣的神迹便是标记,证明他“是基督,是神的儿子”(约20:31;参可8:27-29)。新约圣经中的神迹还有次要的目的,例如减轻疾病的痛苦或罪恶的刑罚,但它们的主要目的还是启示有关行神迹者(基督)的真理。
(7)圣灵积极地在这世代中工作
三位一体真神的一切位格,都常常为了每一个受造者而不断工作。他们的工作虽然性质不同,但同样重要。旧约圣经记载圣灵为非选民做了许多事情,而新约圣经则教导基督徒从经验中认识圣灵多方面的工作。华富尔得如此比较圣灵在新旧约时代的工作:“……恩典的时代闪耀着更灿烂的光芒,圣灵充满众圣徒,在他们当中不断工作,前所未有地把神的恩典完全彰显出来。”[47]
在研读新约圣经时,你会发现许多关于圣灵位格和工作的经文(如罗8章)。
(8)世界历史均朝着末世演进
世界历史都在神的掌管里。他照着自己完美无上的旨意,带领或容许个人或国家遭遇各种事情。而这一切都在耶稣基督登上宝座时达至最高峰(参腓2:9-11)。
下面是新约历史的各个阶段:
图表2.13
|
历史 |
新约范围 |
|
基督生平 |
四福音 |
|
教会的创立及最早期的发展 |
徒1至12章 |
|
教会初期的扩展 |
徒13至28章;书信;启1至3章 |
|
末后的世界历史 |
启4至21章 |
略读新约圣经后,你会发现全书很少提及末世前2000年世界历史的发展细节;但重要的真理却不时在经文中出现,给予读者深远的透视,举例来说:“万有……或是有位的、主治的、执政的、掌权的,一概都是藉着他造的,又是为他造的。”(西1:16)研读圣经时,绝不能强求(继而捏造)历史细节的预言或记载。我们应该珍惜那些重要的真理,照神的本意去解释和应用它们。当我们这样做时,新约历史和预言的完备性便显露无遗了。
4. 接受新约圣经为神对基督徒生活的最终教导
基督徒是可以过讨神喜悦的生活的。[48]否则,新约圣经的一切命令、劝勉、应许和帮助,都只是一个大骗局而已。
新约圣经记载着神对信徒生活的最终教导。它写于大约两千年前,而且与耶稣奉为圣经的旧约圣经合而为一。新约圣经的应用不受时间限制,因此使徒保罗写信给他的朋友提摩太,肯定圣经的价值:“圣经都是神所默示的,于教训、督责、使人归正、教导人学义都是有益的,叫属神的人得以完全,预备行各样的善事。”(提后3:16-17)在同一语境内,保罗更提醒提摩太,能使他“因信基督耶稣有得救的智慧”(提后3:15)的,正是神的话语。因此我们可以说,从新约圣经而来的所有属灵功课,都直接或间接地提到两个永恒而重要的、关乎生命的真理:归向神的道路,或是与神同行的方法。圣经就是如此合时。所以我们必须打开心门,接受它的信息。正如杨(Edward J. Young)所言:
研读圣经时……我们需要记着,我们正向圣地走去。我们要存谦卑的心阅读,等候聆听神的话。圣经屡受诸多批判,被人否定,却进一步证明我们若没有受教的心,便无从明白圣经。我们也不用羞于承认圣经是神的话。……人类的思想史中,其中一个最重大的错误,就是企图贬低圣经的神性,把它解释为人的杰作。[49]
① 请列出新旧约圣经的四种关系。
② 为什么我们在仔细分析新约圣经各段经文前(如逐章研读),必须先综读全书?
③ 试就你的记忆列出本章所提及新约圣经的主要真理。
④ 用你的文字写出新约圣经神圣而实际的目的。
[1] Erich Sauer, The Dawn of World Redemption, p.186.
[2] J. Barton Payne, The Theology of the Older Testament, p.3
[3] 这些比较引自W. Graham Scroggie, Know Your Bible, p.3。
[4] 以斯拉记及尼希米记是旧约历史书的最后两卷。玛拉基书是旧约正典的最后一卷,也是旧约圣经最后的预言。
[5] 新约正典的第一卷书是马太福音,它是写给1世纪的犹太人。
[6] Henry Kendall Booth, The Background of the Bible, p.130.
[7] 若要仔细研究马太福音的字义,可参考New American Standard Exhaustive Concordance of the Bible。
[8] 这一事迹记载于耶利米书41至44章。
[9] 玛拉基书虽写于大约公元前400年,却如先知般描述了犹太人在两约期间的黑暗时代。请读路加福音2章25至38节,这段经文记载了这一时代里两位相信玛拉基书所言的人。
[10] 某些时期的日子较难确定,因为关于它们究竟于何时开始,均有不同的意见。但每个时期的分界线,却没有那么扑朔难辨。耶稣降生的日期是公元前5年。产生这五年的差异,是由于公元525年才制定的基督教纪元日历在计算上出现错误。(参Robert L. Thomas and Stanley N. Gundry, A Harmony of the Gospels, pp. 324-328。)
[11] 叙利亚不是主要的势力。
[12] 有关两约时期的详细图表,可参阅New Testament Time Line, Chart 1-3, Moody Press (artist: Bill Hobey)。
[13] Henry E. Dosker, “Between the Testament”, in The International Standard Bible Encyclopedia, 1: 456.
[14] 逼迫常是写作的背景,特别那些启示性的作品,它们以压迫者所受的审判及被压迫者得到的拯救为题材。
[15] James Stalker, The Life of Jesus Christ, pp. 35-36.
[16] 耶稣引用的旧约经文常出自七十士译本,新约书卷的作者也是一样。
[17] G. T. Manley, ed., The New Bible Handbook, p. 293.
[18] Erich Sauer, The Dawn of World Redemption, p.177.
[19] 同上,p. 176。
[20] 关于罗马帝国的皇帝,可参图表2.6。
[21] Erich Sauer, The Dawn of World Redemption, p.181.
[22] 此地图引自Wycliffe Bible Encyclopedia, 2:1480。
[23] 有关巴勒斯坦的地理形势,本章稍后再作讨论。
[24] 有些王相当于省长,而分封的王(例如,希律安提帕)是四分之一治区和省份的管治者。
[25] 图表2.6中的管治者和巡抚,其任期只到公元70年,正是耶路撒冷被毁的时候。
[26] 各巡抚的治区范围并没有记在图表2.6上,若要确定他们的领土,可参考圣经辞典。
[27] 引自Unger’s Bible Handbook, p. 728。
[28] 早期的基督教已扩展至各方各地。这些资料虽然没有记在圣经正典里,但载于准确的历史文献中。
[29] “巴勒斯坦”(Palestine)的名称来自希伯来文eres Pelistim,意即“非利士人之地”,非利士(Philistia)是西南部一个小小的地区,到公元前5世纪才泛指整个迦南地。
[30] G. T. Manley, The New Bible Handbook, p.425.
[31] 此地图引自Merrill F. Unger, Unger’s Bible Handbook, p. 488。有关耶路撒冷的地理环境,可参The Bible Dictionary里的一篇文章“Jerusalem”(J. D. Douglased., pp. 614-620)。
[32] 季初的雨有松土作用,而季后的雨则可浇灌种子。
[33] 以上的观察是基于合理的假设:巴勒斯坦的气候自新约时期至今,没有多大的改变。
[34] 对于这个题目,John B. Taylor, A Christian’s Guide to the Old Testament, pp. 12-20一书以叙事手法用了一章篇幅去讨论它,故极具参考价值。
[35] 关于这些名称,Fred H. Wight, Manners and Customs of Bible Land有清楚的记载;但切记这些名称并不适用于每个背景。
[36] 以色列人在家的时间平均比西方人短。
[37] 多过一个房间的屋子,是围着露天的庭院建造的。关于这方面的详细资料及其他相关主题,可参考A. C. Bouguet, Everyday Life in New Testament Times。
[38] 犹太人被掳至巴比伦期间,他们开始在一个固定的地点聚集敬拜,这种地方后来称为“会堂”(来自希腊文Synagoge,意即“聚集的地方”)。这个传统虽然没有记载在旧约圣经被掳归回后的书卷里,却一直延续至被掳归回后。但到了新约时期,会堂已成为一种完善的制度。
[39] Taylor, A Christian’s Guide to the Old Testament, pp. 12, 17.
[40] Norman Geisler, Christ: The Theme of the Bible, p.68.
[41] 圣经本身就是重要真理的启示来源。当你综览新约各书卷时,这一特点更加显而易见。
[42] 新约圣经主要真理的范围极广。当你研读书中列出的真理后,可加上你所领受的另一些真理。记着:圣经所有真理都十分重要。
[43] Erich Sauer, From Eternity to Eternity, p.81.
[44] 希腊文Charis通常译作“恩典”,有时也译作“恩赐”(例如,罗6:23)。
[45] John F. Walvoord, The Holy Spirit, p. 81.
[46] 参考马可福音8章27至31节。
[47] John F. Walvoord, The Holy Spirit, p. 77.
[48] 参希伯来书11章6节。
[49] Edward J. Young, Introduction to the Old Testament, pp. 10-11(杨以德著,周天和等译,《旧约导论》〔香港:道声出版社)