第十五章 腓立比书:在基督里的生命
腓立比书很可能是四卷监狱书信中最后著成的一卷,然而它在新约正典里却排行第二,是在以弗所书之后。在保罗所有的著作中,本书信是最有朝气、最欢欣喜乐的;而本书信其中一个目的,就是要新一群基督徒的属灵生命。
重温第十四章有关监狱书信的资料。别忘记保罗在同时期完成以弗所书、歌罗西书和腓利门书后不久,就立刻写信给腓立比的教会。
1. 作者
保罗是本书信的作者。在1章1节的问候语中,他提到同工提摩太,因保罗撰写这书信时,提摩太正跟他在一起(参西1:1;门1节)。
2. 目的地
(1)腓立比城
腓立比书开篇第一节已经指明本书信的受信人是腓立比城的会众。首先,我们要认识一下这个城市。
① 地理。地图16.2展示监狱书信的地理位置。细心观察下列各项。
(a)腓立比是首都马其顿省的一个城市。
(b)这城位于内陆地区,距离尼亚波利这个海岸城市仅十六公里多一点。(读徒16:11-12,它记载了保罗第一次前往腓立比时,中途曾停留在尼亚波利。)
(c)注意,腓立比是位于马其顿其中一条主要的陆上路线——伊格那田大道(Egnatian Way)——之上。当保罗从罗马差遣以巴弗提往腓立比时(参2:25),以巴弗提必然行走亚壁古道(Appian Way)穿越意大利(参看地图),接看乘船一百二十九公里,横越亚得里亚海,然后再登岸行走伊格那田大道。
(d)保罗在第二次传道旅程中离开了腓立比之后,曾经到访其他沿岸城市,试观察之:暗妃波里、亚波罗尼亚、帖撒罗尼迦、庇哩亚、雅典、哥林多。
② 名称。在公元前350年,为记念亚历山大大帝的父亲马其顿王腓立(Philip of Macedon),这城遂命名为腓立比(Philippi)。在此之前,这城原本叫作Krenides(小喷泉之意)。
③ 政治地位。这城在公元前42年成为罗马的殖民地。“她是罗马的缩影……豁免缴税,而且是按照世界大城市的样式建造出来的。”[1]路加也承认腓立比广受称誉,故此他称这地为“马其顿地区的首要城市”(徒16:12,圣经新译本)。[2]
④人口。在保罗的时代,据估计这城约有二十至五十万的居民。他们大部分是希腊人,当中也有小部分是犹太人和罗马人。请读使徒行传16章13节,注意保罗在城中何处举行他的第一个福音聚会。保罗每到一个地方,通常都是首先在会堂公开接触群众的;由此观之,这城是否没有会堂?
有一位作家曾经这样描绘一个典型的腓立比市民:“像昔日的罗马人一样,马其顿人是雄壮、率直和亲切的。他们不像雅典的哲学家那样多疑,也不像哥林多的希腊人那样骄奢淫逸。”[3]
⑤ 经济。相对来说,腓立比是一个富庶的城市,尤以金矿和异常肥沃的土壤闻名。那里有一个享誉盛名的医科学校,这使无数人联想到腓立比就是路加医生的故乡。
(2)腓立比的教会
保罗写腓立比书的时候,腓立比教会大概已经成立十年。以下是对教会会众的一些简略描述。
① 起源。最先悔改归信的人是吕底亚和城中的禁卒。请分别阅读使徒行传16章13-15节和23-34节,借此了解他们信主的经过。另外,请留意这两个家庭的其他成员也在那个时候得救。路加称吕底亚为“一位敬畏上帝的妇女”(徒16:14,圣经新译本),可见保罗首次遇见她时,她已经归信了犹太教。吕底亚的家,很可能是腓立比那些初信基督徒的第一个聚会点(参徒16:15、40)。
② 欧洲的第一间教会。腓立比普遍被人视为基督教在欧洲的发源地,因为欧洲一些可知的、有组织的宣教工作,就是在此处得着第一批归信者的。那时正是保罗在公元49至52年进行第二次传道旅程的时期,已经记载于使徒行传15章36节至18章22节了。保罗大概在公元50年第一次到访腓立比。
③ 成员和组织。信众中大多数是希腊人,也有小部分是归信的犹太人。一般的家庭都属于中产阶层,平均都拥有中等的资产。保罗写这封书信之时,教会已经有一个组织性的架构,其中包括主教(监督)和执事等教会职任。(读腓1:1)
④ 早期的日子。保罗完成了他在腓立比的初步事工后,便离开了这里的初信者,他的同工路加留下来,无疑是因着协助日后的跟进工作,包括鼓励和指导初信的基督徒。以下的经文支持了这个论点。
(a)使徒行传16章10-13节:路加在特罗亚加入保罗的宣教队伍,一同前往马其顿。这一点可见于不断重复的“我们”这个代名词。(路加是使徒行传的作者)
(b)使徒行传16章40节和17章1-4节:离开腓立比之后,路加并不在保罗的队伍中。结论:路加一定是留下来了。
(c)使徒行传20章5-6节:大约在六年之后(公元56年),当保罗进行第三次的传道旅程经过腓立比时,路加再次加入队伍。
3. 写作地点与日期
保罗约在公元61至62年被囚于罗马时写成腓立比书。[4]请读使徒行传28章16-31节,路加在经文中记录了这两年的牢狱生涯。
4. 写作目的
保罗在这段时间写信给腓立比的教会,是有着两个主要的原因。其一是要讨论一些琐事,其二是要给予一些指示。
(1)琐事
请读下列经文,观察保罗究竟想向腓立比人传达些什么信息:2章19-24节,2章25-30节,4章2-3节,4章10-19节。
(2)指示
保罗全部的书信都符合提摩太后书3章16-17节所描绘的目的。使徒保罗欲跟圣徒分享的一些事有如下一些。
① 鼓励他们在每日的生活中让基督居首位。在新约中,大概已经没有别的经文比这书信更能生动而清晰地描绘出以基督为中心的生活的了。读以下的经文:1章20-21节,3章7-14节。
② 呼吁他们觉醒,并改正属灵上的问题(例如4:2-3)。
③ 教导基督教的教义(例如2:6-11)。
5. 特色
腓立比书被称为保罗给腓立比信徒的情信,信中那不拘礼节的个人风格,极大地反映出使徒保罗亲切真挚的性格。较诸其他书信,这封书信包含了较少的责难,更多的赞美。
因为保罗写这封书信的目的是实用性多于教义性,故此这封个人书信在结构上并没有一个详尽的大纲。然而,保罗在书信中仍有教导有关基督的位格和工作。
保罗在信中并无引用旧约经文,而信中有六十五个字词是保罗的其他书信所没有的。
6. 在新约中的地位
新约的二十七卷书都在圣经中发挥着各不相同的功能。参阅图表10.5,可见腓立比书被列作基督论书信。它若与腓利门书比较又如何?(试在图表中与以弗所书和歌罗西书做一比较。)
慕勒(H. C. G. Moule)将腓立比书和保罗的其他书信做如下的比较。
每一卷书信都有其神圣和深刻的人性特征,而当我们环顾其他书信时,会发现腓立比书比加拉太书更平和,比以弗所书更个人化和亲切,比歌罗西书更少叫人忧虑的争论,比帖撒罗尼迦书信更深思熟虑和均衡,比提摩太书信、提多书和腓利门书这类私函当然有着更多的应用。[5]
1. 第一次读
阅读腓立比书一次,不要停留在任何细节上。阅读完毕后,请回答以下问题。
① 你有什么深刻的印象?
② 这封书信大致上的气氛如何?
③ 阅读时你察觉到任何有组织的大纲吗?
④ 在书信中你观察到任何转折点吗?若有,在何处?
⑤ 在阅读的过程中,有什么深刻的字词或短句跃现你脑海之中?
2. 进阶阅读
在你的圣经下列经文旁做记号,以识别段落的分部:1章1、3、12、27节,2章1、5、12、19、25节,3章1、15节,4章1、4、8、10、21节。然后,再读这书信一遍,读时放慢速度。给每个段落加上标题。
再概览这书信一遍,找出那些内容相近的段落的组合。
① 哪些段落主要记述保罗以自己的经历做见证?
② 哪些段落记录保罗的同工所做的事工?
③ 哪些段落载有警告?
④ 哪些段落主要是涉及忠告的(包含劝勉和命令)?
⑤ 哪些段落主要提及保罗与腓立比信徒之间的个人关系?
⑥ 寻找其他组合。
⑦ 比较这书信起首和结束的问候语。
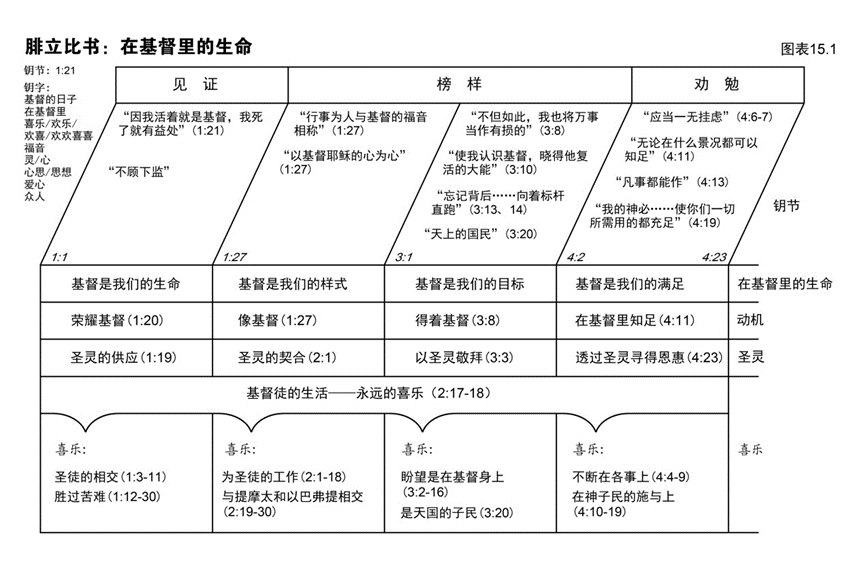
根据这些组合和其他个别的线索,你能否察觉到书信在内容上的大体纲要?(有些研究圣经的人认为腓立比书并无任何有组织的结构,这正是这封书信非常私人性的原因之一。综览图表15.1所展示的一些一般模式,是不必将任何大纲强加进去也可见于书信中的。)

3. 综览图表
综览图表15.1显示了腓立比书的结构和重点。观察下列各项。
① 在1章27节而非2章1节,划分了一个重要的分部。请读这段经文,并留意2章1-4节在内容上比1章12-26节更接近1章27-30节。
② 在4章2节而非4章1节,划分了一个重要的分部。请读4章1节,注意它似乎是前面经文的总结,多于是其后经文的引子。
③ 这书信的内容可归纳为三个关键性的概念:见证、榜样和劝勉。将之与你之前所作的段落组合研究做个比较。
④ 这四部分的大纲是专题式的(即在基督里的生命、生活中的动机、圣灵、喜乐)。每个大纲都显示了各个专题是如何在四个部分里出现的,它们至少在其中一节经文中出现。那些代表“在基督里的生命”这一标题的分级题是:基督是我们的生命、基督是我们的样式、基督是我们的目标、基督是我们的满足。
⑤ 留意腓立比书的标题:“在基督里的生命”。图表15.1的大纲如何支持这个标题?
1. 主要论题
腓立比书的一些主要论题有以下一些。
① 在基督里的喜乐:喜乐、欢喜、欢乐、欢欢喜喜(joy、rejoice)这类词语在书信中出现了十七次之多;
② 在基督里信徒合一:1章27节至2章18节,4章1-9节是主要的经文;
③ 在困境中持守真道;
④ 在主里成长;
⑤ 福音(gospel):这词在信中出现了九次。
许多基督徒都耳熟能详的经文包括:1章21-26节,3章7-11节,3章12-16节,4章4-7节,4章8节,4章11-13节,4章19节。
2. 重要经文
我们在此概要地讨论腓立比书的几段重要经文。
(1)基督的虚己(2:5-11)
在整本圣经中,这是其中一段最荣耀的经文。这是一本教义书的缩影,教导了关于基督位格和工作的真理。这是一本基督徒生活指南,在起首的一个崇高的呼吁中总结了基督徒的品行。
这段经文通常被称作“虚己经文”(kenosis passage),是取名自希腊文ekenosen(“倒空自己”,2:7,圣经新译本)。经文当中有一个未有明言的问题:究竟耶稣来到地上时,有什么是须要自我倒空的?那些坚称加利利的耶稣只是凡人的人士认为耶稣倒空了自己的神性。新美国标准译本的经文注解指那是耶稣“放弃他的特权”。试将之比较另一种解释:耶稣放弃自主地行使自己一些相关的属性(例如:“然而,不要成就我的意思,只要成就你的意思”)。[6]
请读这段经文。它的中心思想是什么?起首那个实际的劝勉是什么?降卑(humiliation)和升高(exaltation)这两个词如何代表了本段落的两个部分?
(2)基督是我们的目标(3:1-4:1)
第3章是腓立比书的高潮所在,以最高的目标来挑战和激励基督徒读者(例如3:14)。
读这段经文时,谨记以下三个不同的部分:
(a)命令(3:1-3);
(b)见证(3:4-14);
(c)呼吁(3:15-4:1)。
观察保罗所写的目标。基督如何跟每一项扯上关系?
整卷腓立比书的中心是耶稣基督的位格。在他以外不可能有欢喜快乐。他是基督徒的生命(参1:21)、至尊的榜样(参2:5-11)、最大的目标(参3:10)和恩慈的供应者(参4:13)。难怪保罗的心志和目标是“使我认识基督,晓得他复活的大能,并且晓得和他一同受苦”(3:10)。
3. 基督是我们的满足(4:2-23)
腓立比书的结构可看为一个三重的单元,见图表15.2。
腓立比书的结构 图表15.2
|
目前的态度
1:1 |
目标及心志
1:27 |
目前的满足
4:2 4:23 |
以上的每个题目是如何联系起来的,又如何关联到基督徒生命的范畴中的?
请读4章2-23节,留意在不同之处提到基督徒在基督里的满足。这些确据如何影响到基督徒的目标和心志?
请写下一些最能代表本书信重点的钥字钥节,然后找出主题,并拣选一个能反映这主题的钥节。
图表15.1显示出1章21节是一个钥节。有一位作者曾经如此评论这节经文:“这种对生活的展望,能将困苦化作乐歌,将监狱化作宫殿,将罗马士兵化作为基督赢取的灵魂。”[7]
你曾否想象过当一个作者撰写了一卷新约书卷后,那一刻他会想些什么?有一位作者重组了保罗在监狱中完成了神所默示的腓立比书后的情景。
那里寂然无声,笔被搁在一旁。这些蒲草卷——无价的原稿——已在适当的时间里“整装待发”了。可能趁着原稿未干透之际,宣教士和他的弟兄们转而进一步讨论他们所亲爱的腓立比教会,而且回忆着昔日的许多情景……他们再次谈论到腓立比基督徒生命中的光明之处,也提及多处的黑暗面;然后,当衙门的卫兵惊讶地望着他们,又或是以信徒的身份加入他们的行列,他们同心为腓立比祷告,向圣父、圣子倾泻出他们的赞美,并且期盼那光荣的日子来到。[8]
那差不多是二千年前的事了。只有神才清楚知道有多少生命曾被这书信触动过。像所有圣经经卷一样,它是永远历久常新、适用于每个时代。它曾向你的心灵说话吗?试写下一些你在综览这书信的过程中所得出的应用。
在下列的基督徒生活之经历和范畴,腓立比书做出了什么教导?
(a)在基督里的喜乐。
(b)在基督里的满足;
(c)努力和奖赏;
(d)正当的动机。
① 是什么令腓立比在地理上成为一个战略性的位置?
② 你会如何描绘这个马其顿的城市内一个典型的居民?
③ 保罗在腓立比首先接触的是什么?
④ 你认为当保罗撰写这书信之时,腓立比信众的状况如何?
⑤ 究竟腓立比出现首批信徒的时间距离这书信的写作时间有多少年?
⑥ 路加在腓立比所关注的事和事工是什么?
⑦ 保罗写腓立比书时身在何处?他第一次到访腓立比城时经历了何种逼迫?将上述两项观察与书信中的重点主题——喜乐——联系起来。
⑧ 保罗写腓立比书的目的是什么?
⑨ 列出书信中所讨论的一些重要题目。
⑩ 腓立比书普遍的语调是什么?
⑪ 信中是否有许多训斥和指摘?
⑫ 在书信中有哪几章可划分为以下各个不同的内容类别:见证、榜样、劝勉?
① 基督的位格是新约圣经的一个重要教义。在外界的资料协助下,诸如一本有关教义的书,试研究下列各点。
(a)基督的人性:基督的人性是真实而完美的吗?耶稣是否必须是人,才能成就对人类的拯救?如果是,原因何在?
(b)基督的神性:耶稣真的是神吗?耶稣是否必须是神,才能成就对人类的拯救?如果是,原因何在?
(c)耶稣是神人:耶稣如何能同时真的是神又是人?
② 在圣经其他的经卷也有提及“喜乐”这个主题,试深入研究这个主题。请从其中找出在圣经中真正喜乐的定义。
③ 请进一步研究腓立比书反映了哪些有关保罗和腓立比信徒的信息。关于后者,请参阅下列的经文:1章5、27、29-30节,3章2节,4章2-10、14-18节。
腓立比书:在基督里的生命
问候(1:1-2)
基督是我们的生命(1:3-26)
基督是我们的样式(1:27-2:30)
基督是我们的目标(3:1-4:1)
基督是我们的满足(4:2-20)
问安与祝福(4:21-23)
[1] Robert H. Mounce,“The Epistle the Philippians,” in The Wycliffe Bible Commentary, p. 1319.
[2] 事实上,暗妃波里是那个包括腓立比在内的区域的省会。
[3] 引自J. Sidlow Baxter, ExPlore the Book, 6:181。
[4] 信中所提及的“御营”(1:13)和“凯撒家里”(4:22)这些用词显示了这封信是来自罗马的。
[5] H. C. G. Moule, Philippian Studies, p. 5.
[6] 比较Henry C. Thiessen, Introductory Lectures in Systematic Theology, p. 296。
[7] John Phillips, Exploring the Scriptures, p. 239.
[8] H.C. G. Moule, Philippian Studies, pp. 253-54.